HOME   LIST
‹–   –›

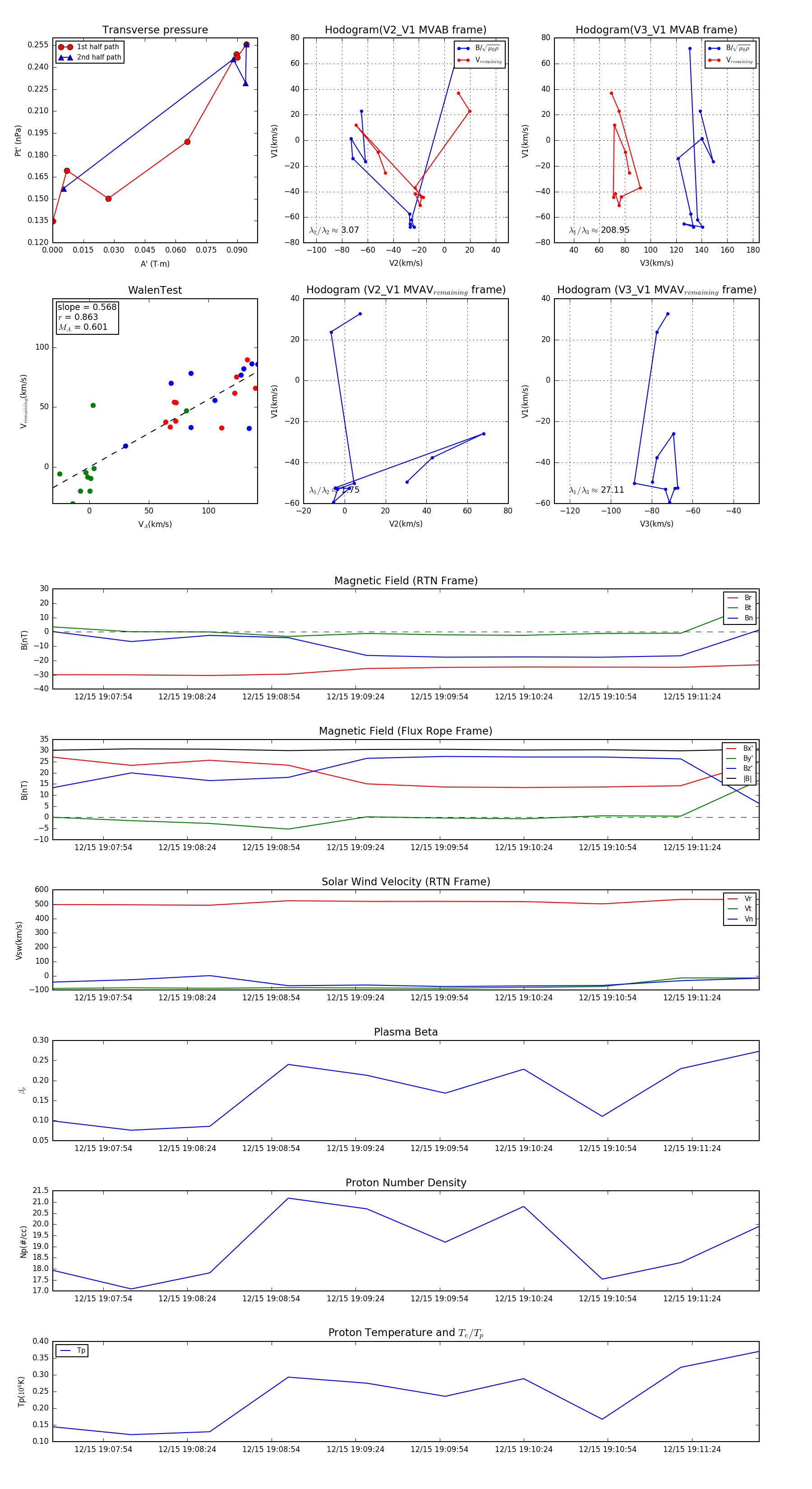
Flux Rope in 2024

Flux Rope Event 2024-12-15 19:07:36 ~ 2024-12-15 19:11:48 (253 seconds)


plot