HOME   LIST
‹–   –›

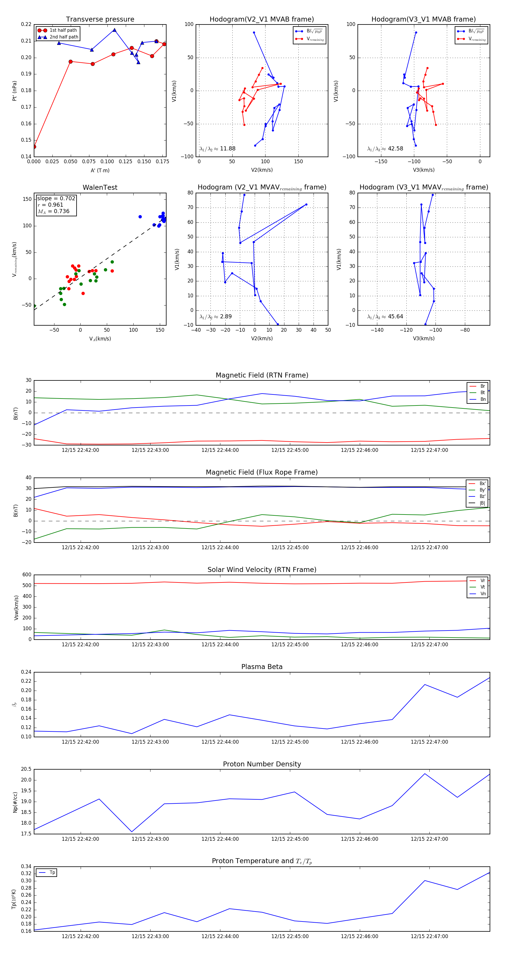
Flux Rope in 2024

Flux Rope Event 2024-12-15 22:41:20 ~ 2024-12-15 22:47:52 (393 seconds)


plot