HOME   LIST
‹–   –›

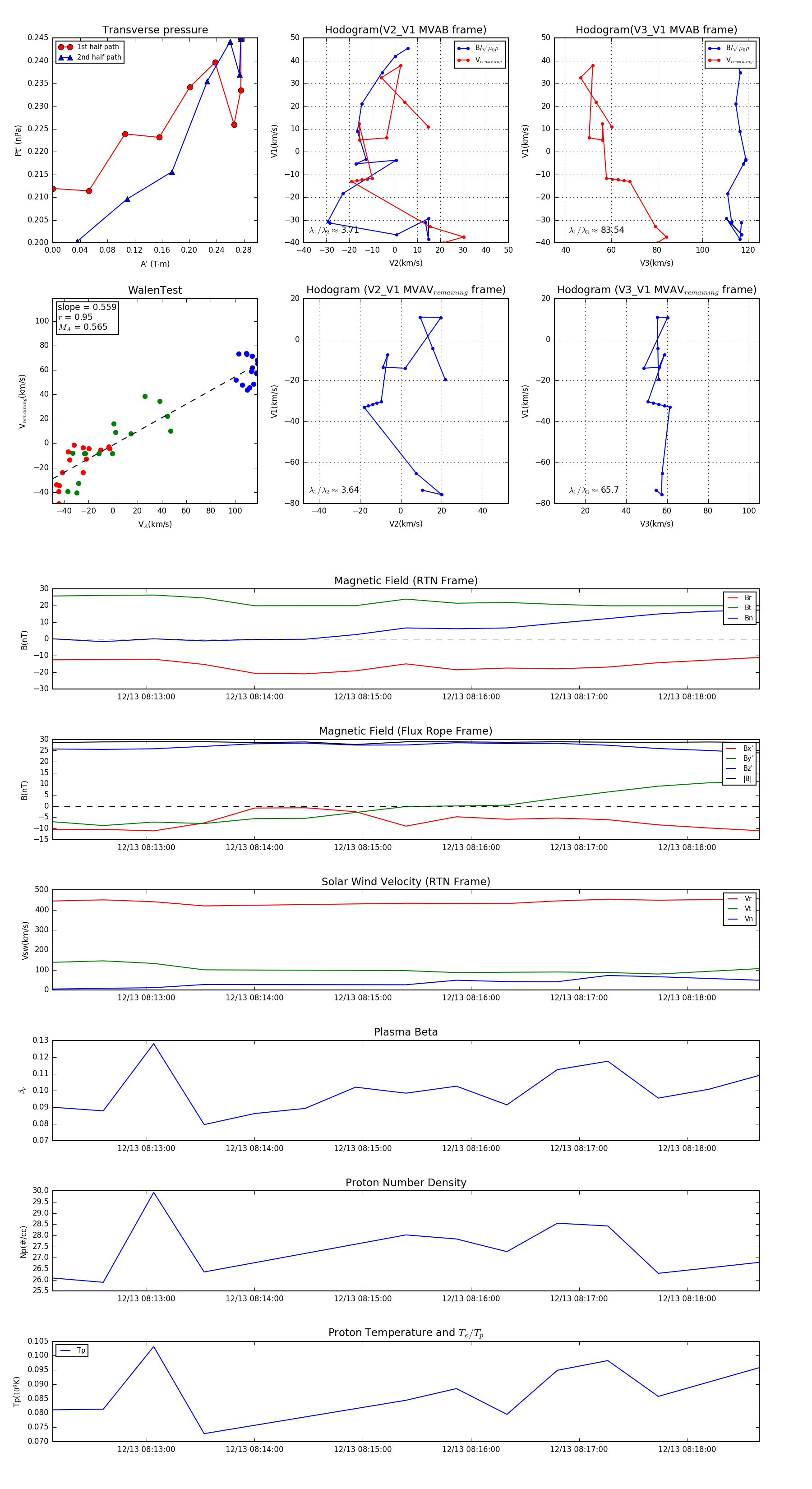
Flux Rope in 2024

Flux Rope Event 2024-12-13 08:12:08 ~ 2024-12-13 08:18:40 (393 seconds)


plot