HOME   LIST
‹–   –›

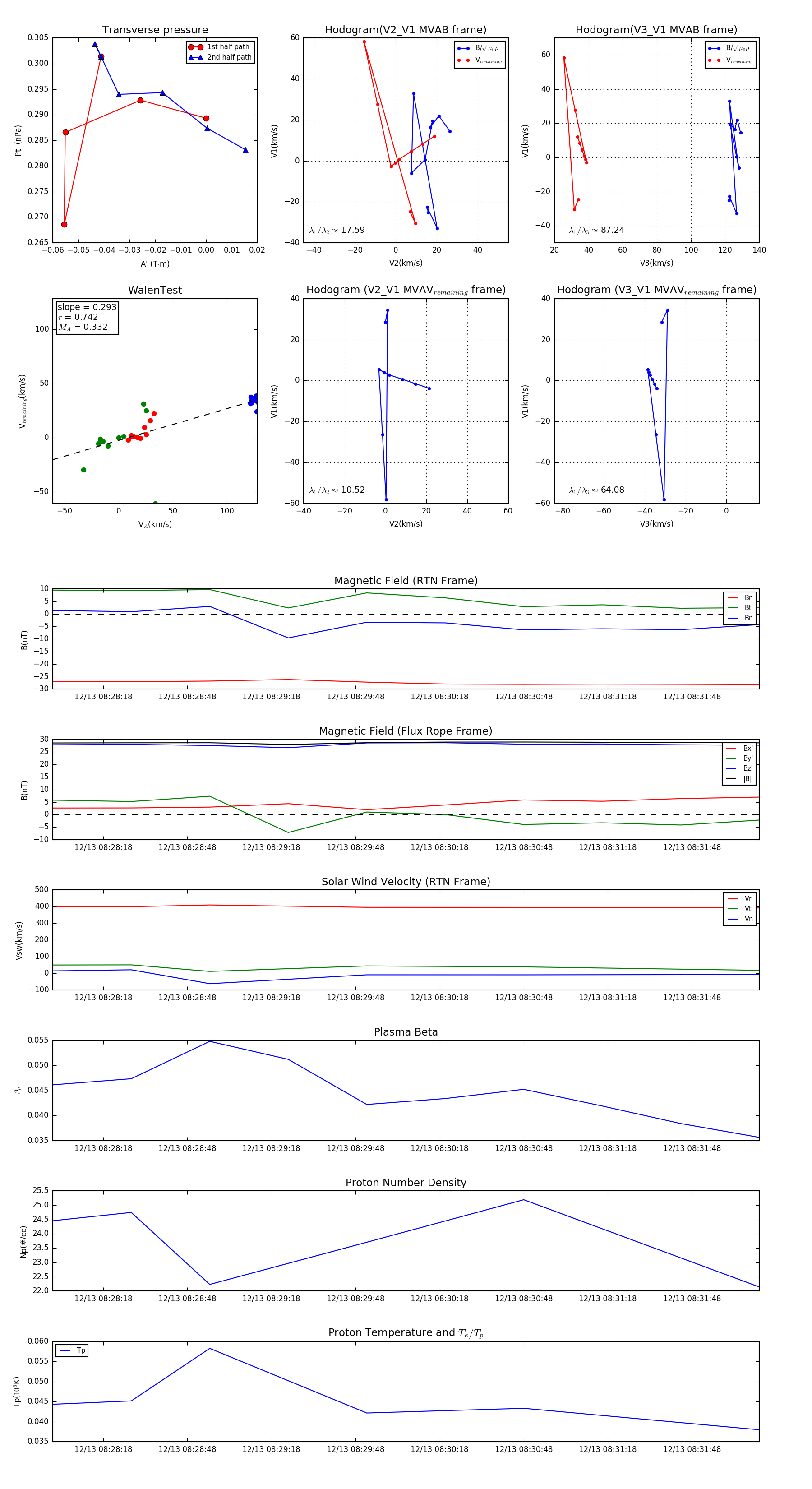
Flux Rope in 2024

Flux Rope Event 2024-12-13 08:28:00 ~ 2024-12-13 08:32:12 (253 seconds)


plot