HOME   LIST
‹–   –›

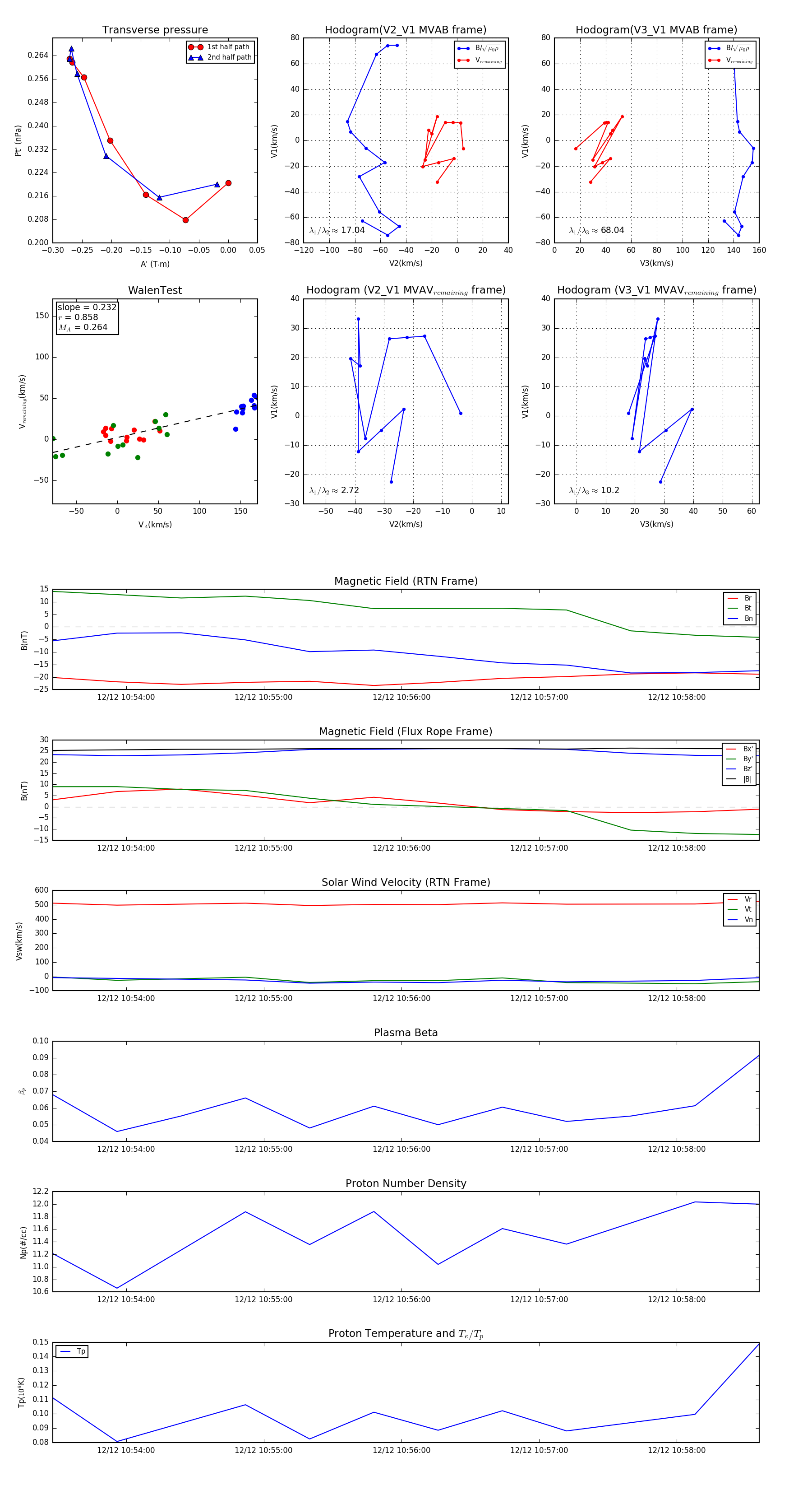
Flux Rope in 2024

Flux Rope Event 2024-12-12 10:53:28 ~ 2024-12-12 10:58:36 (309 seconds)


plot