HOME   LIST
‹–   –›

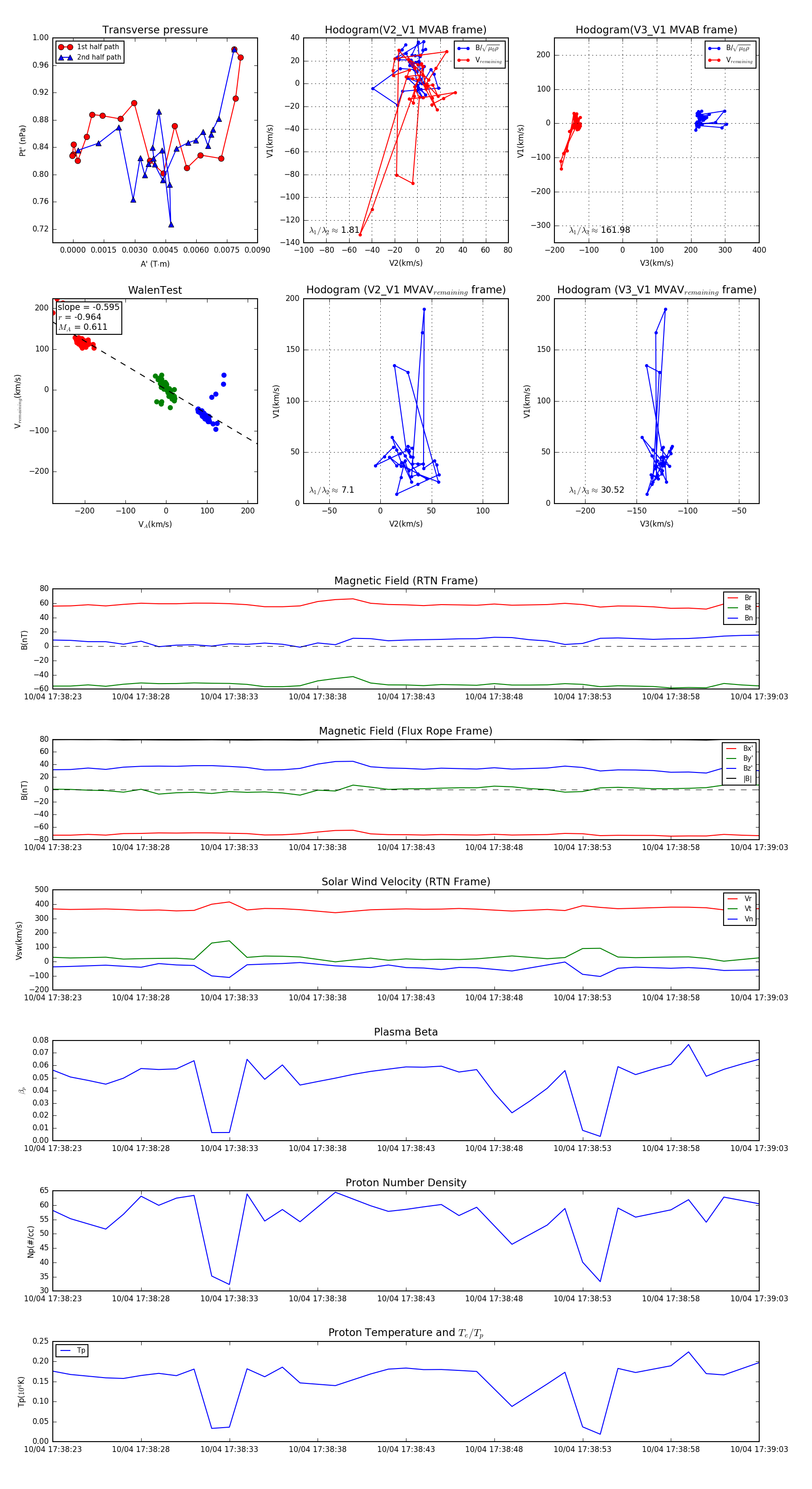
Flux Rope in 2024

Flux Rope Event 2024-10-04 17:38:23 ~ 2024-10-04 17:39:03 (41 seconds)


plot