HOME   LIST
‹–   –›

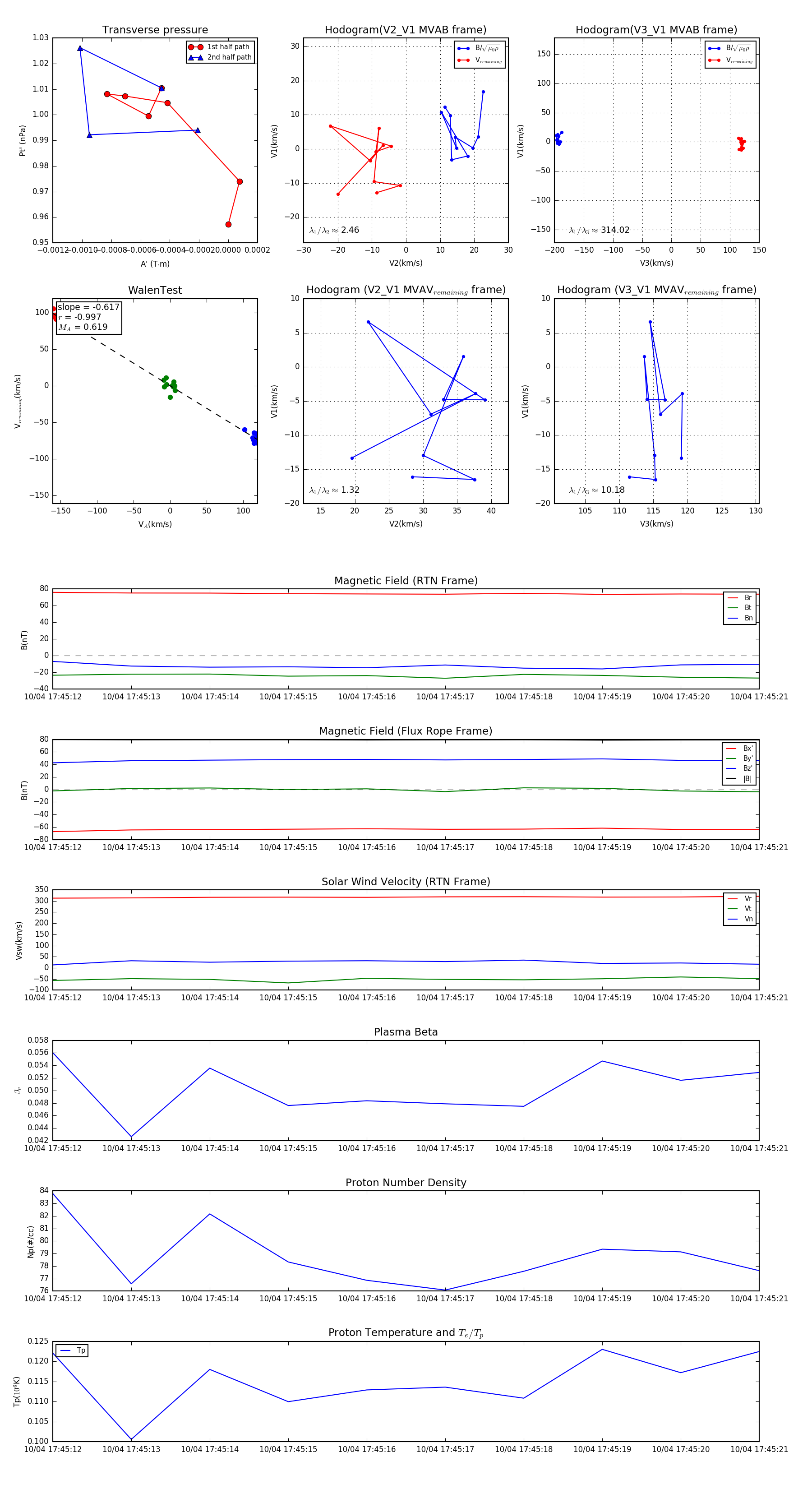
Flux Rope in 2024

Flux Rope Event 2024-10-04 17:45:12 ~ 2024-10-04 17:45:21 (10 seconds)


plot