HOME   LIST
‹–   –›

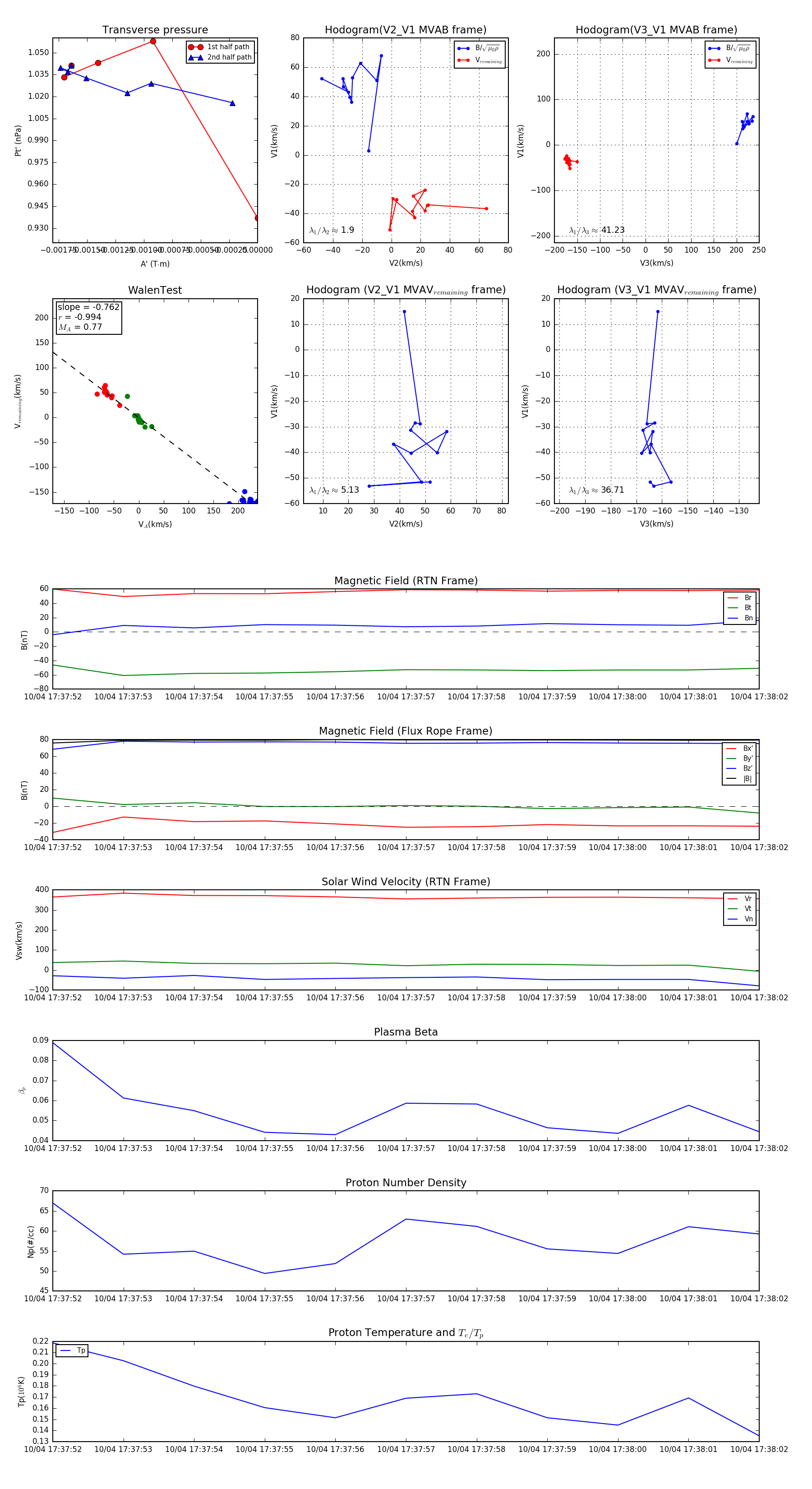
Flux Rope in 2024

Flux Rope Event 2024-10-04 17:37:52 ~ 2024-10-04 17:38:02 (11 seconds)


plot