HOME   LIST
‹–   –›

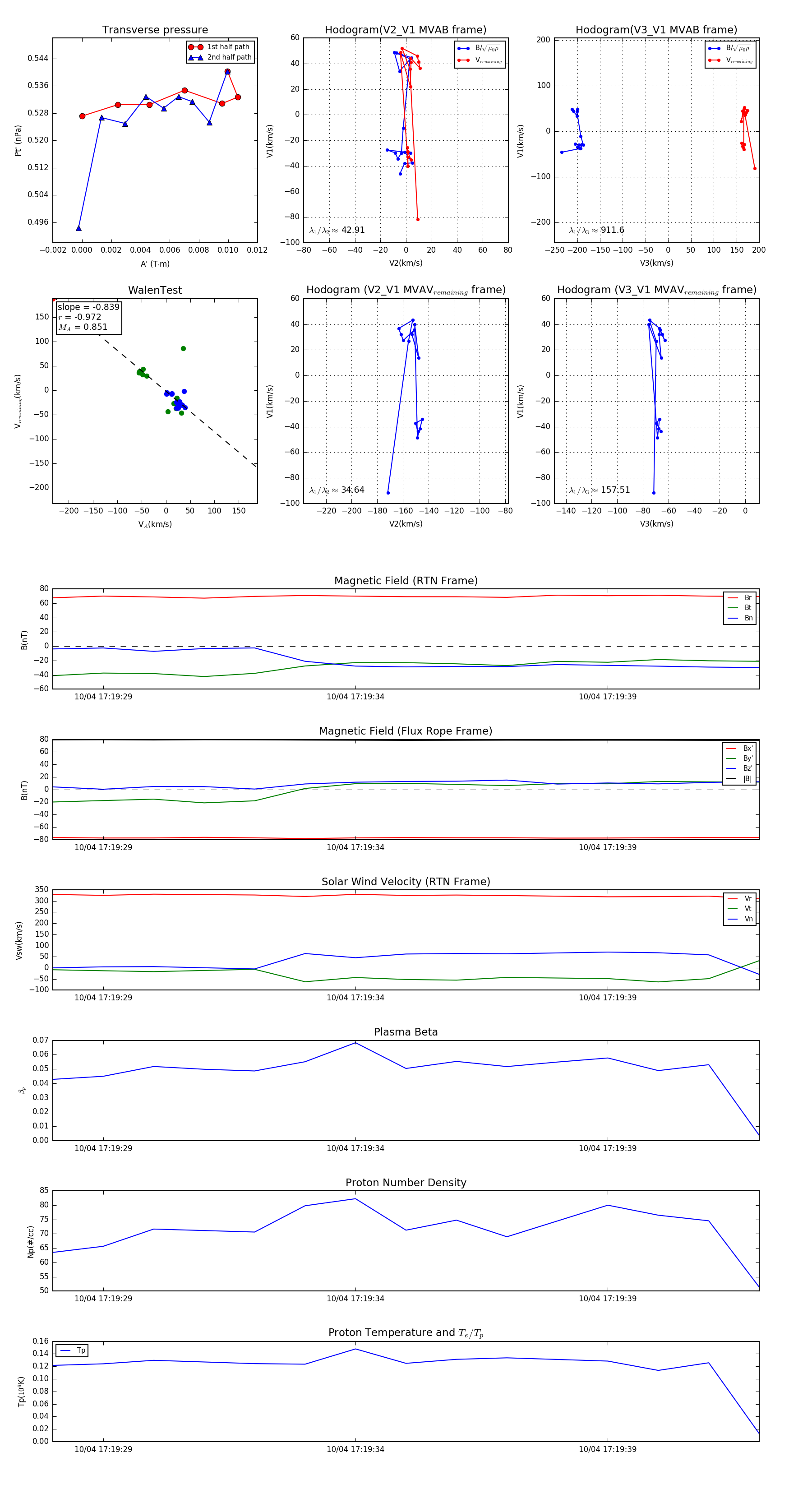
Flux Rope in 2024

Flux Rope Event 2024-10-04 17:19:28 ~ 2024-10-04 17:19:42 (15 seconds)


plot