HOME   LIST
‹–   –›

Flux Rope in 2024

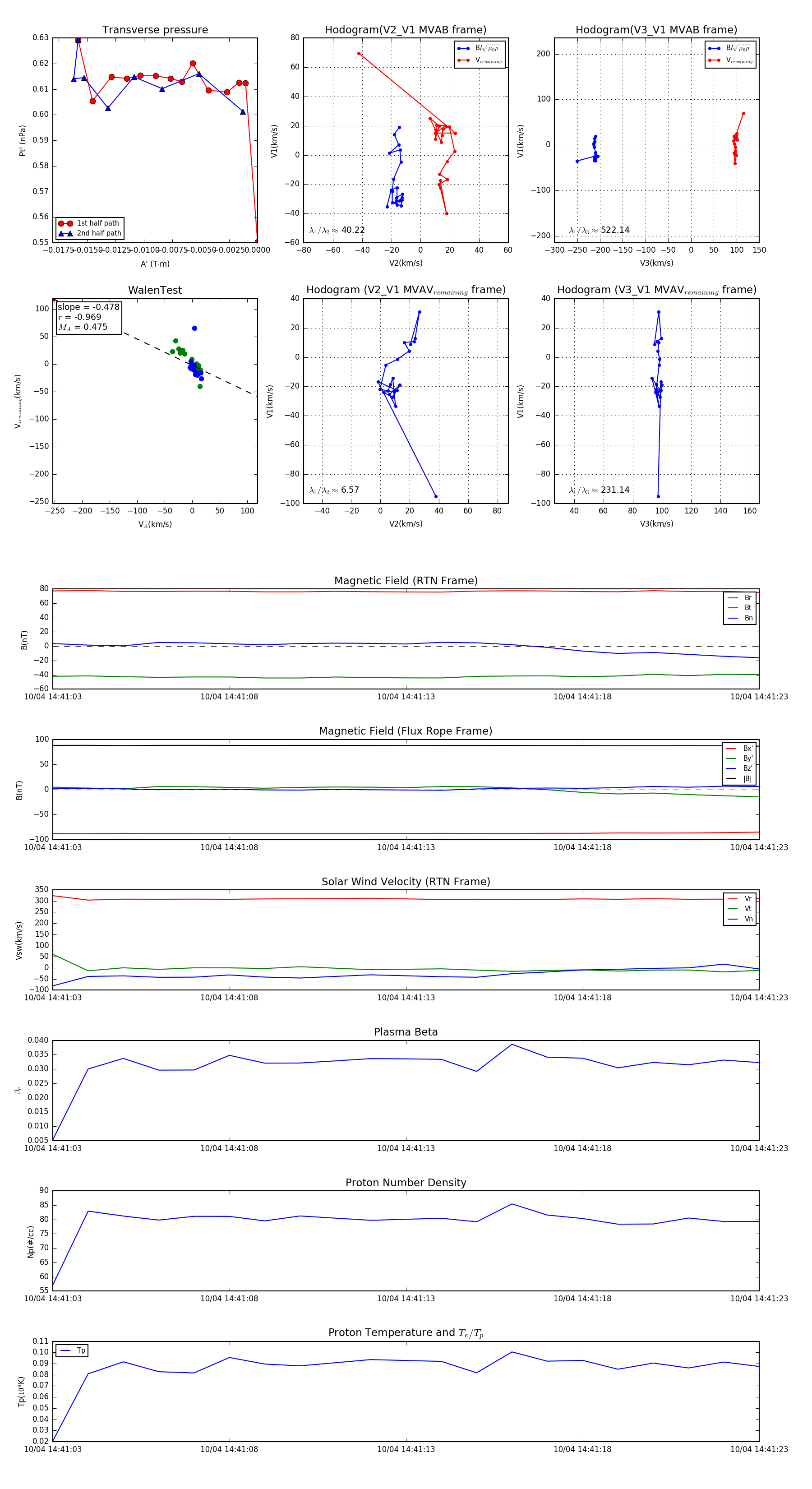
Flux Rope Event 2024-10-04 14:41:03 ~ 2024-10-04 14:41:23 (21 seconds)


plot