HOME   LIST
‹–   –›

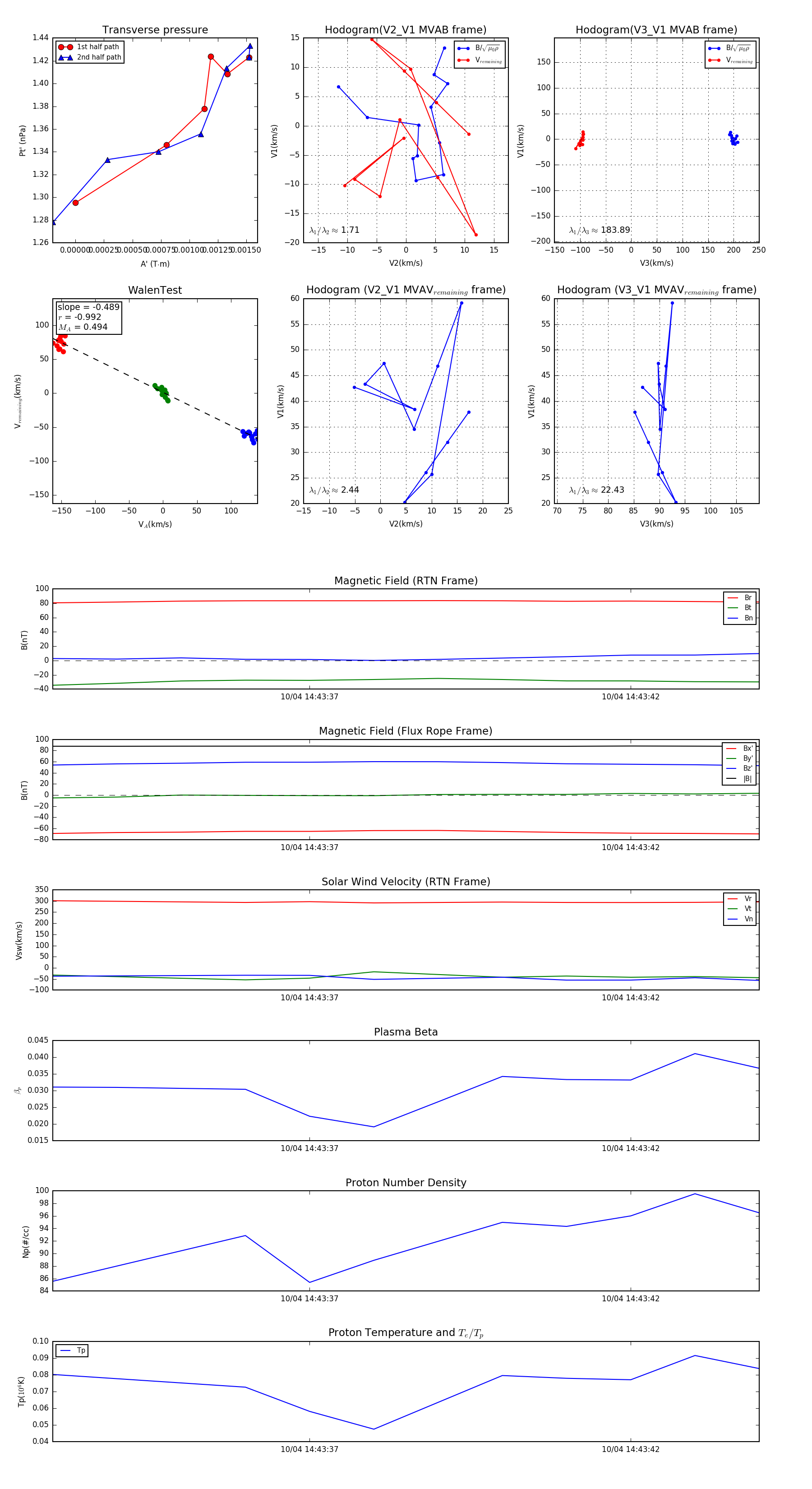
Flux Rope in 2024

Flux Rope Event 2024-10-04 14:43:33 ~ 2024-10-04 14:43:44 (12 seconds)


plot