HOME   LIST
‹–   –›

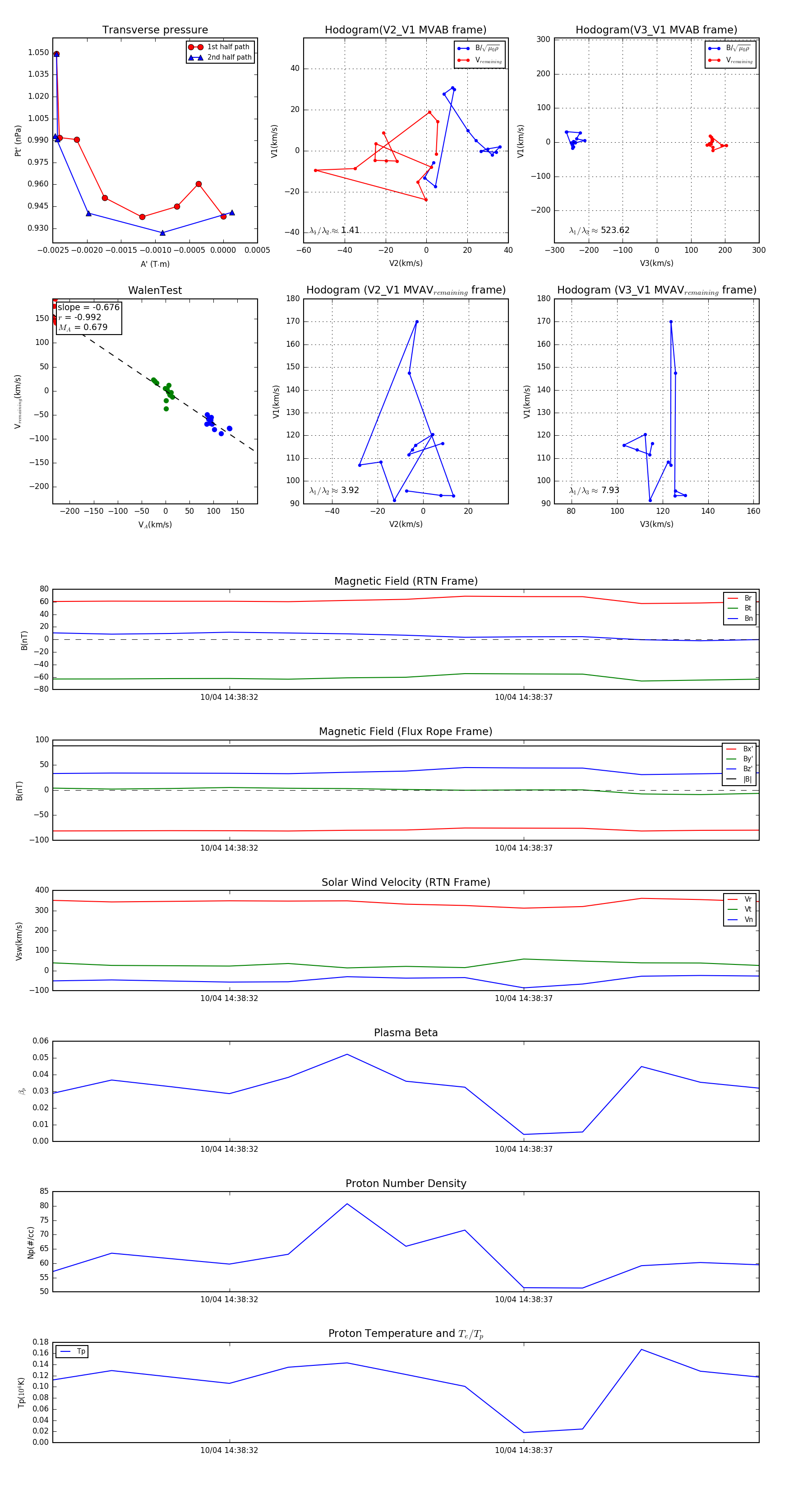
Flux Rope in 2024

Flux Rope Event 2024-10-04 14:38:29 ~ 2024-10-04 14:38:41 (13 seconds)


plot