HOME   LIST
‹–   –›

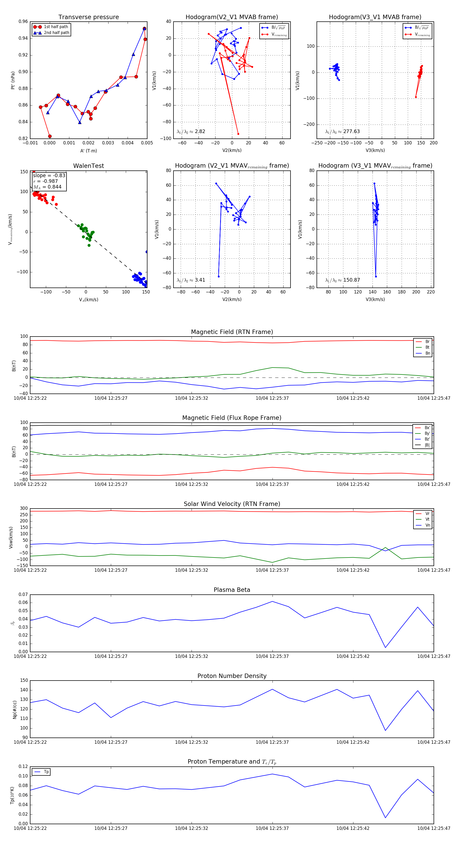
Flux Rope in 2024

Flux Rope Event 2024-10-04 12:25:22 ~ 2024-10-04 12:25:47 (26 seconds)


plot