HOME   LIST
‹–   –›

Flux Rope in 2024

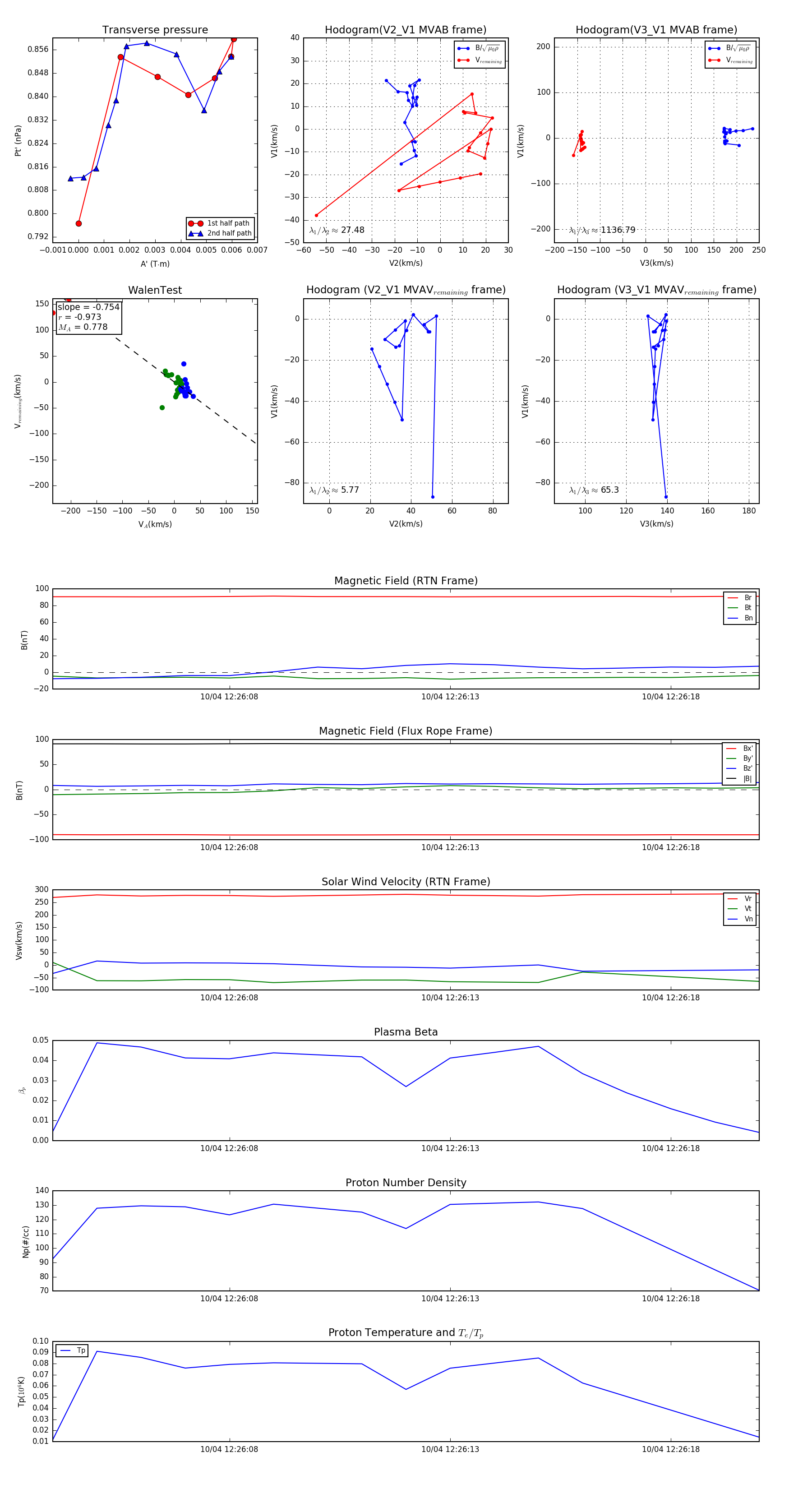
Flux Rope Event 2024-10-04 12:26:04 ~ 2024-10-04 12:26:20 (17 seconds)


plot