HOME   LIST
‹–   –›

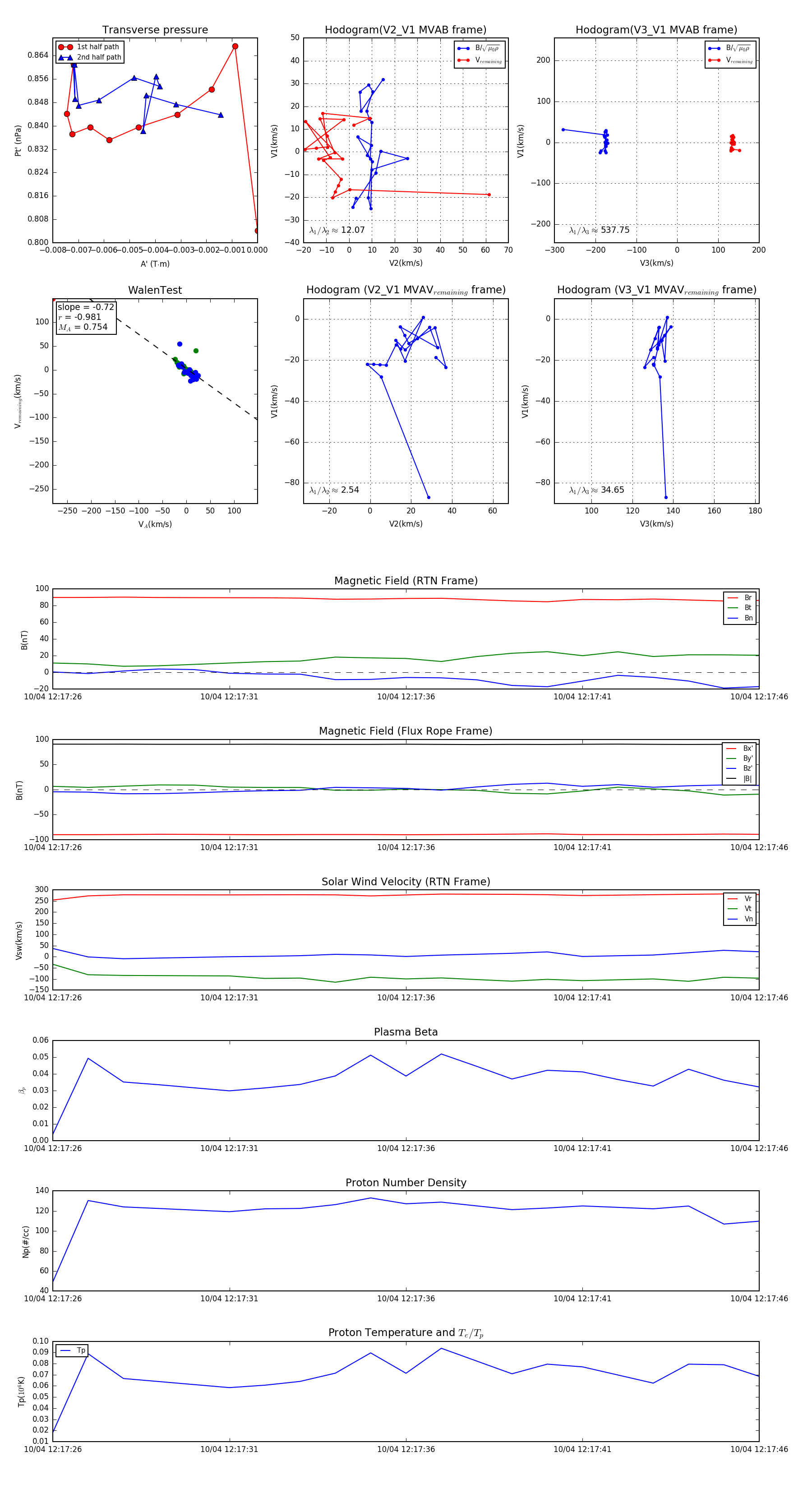
Flux Rope in 2024

Flux Rope Event 2024-10-04 12:17:26 ~ 2024-10-04 12:17:46 (21 seconds)


plot