HOME   LIST
‹–   –›

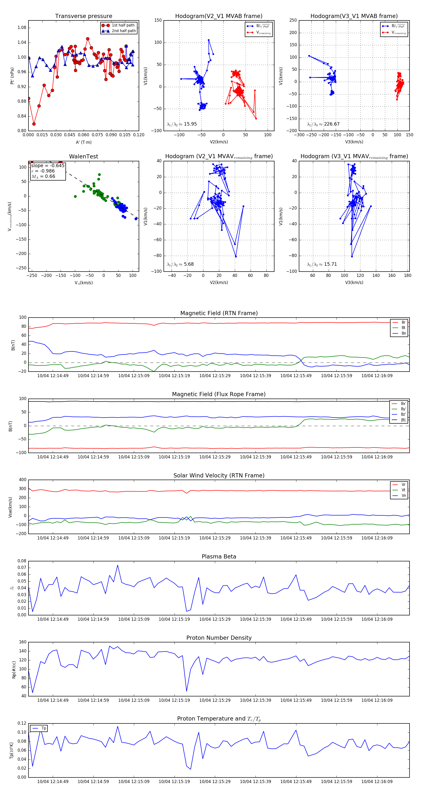
Flux Rope in 2024

Flux Rope Event 2024-10-04 12:14:43 ~ 2024-10-04 12:16:17 (95 seconds)


plot