HOME   LIST
‹–   –›

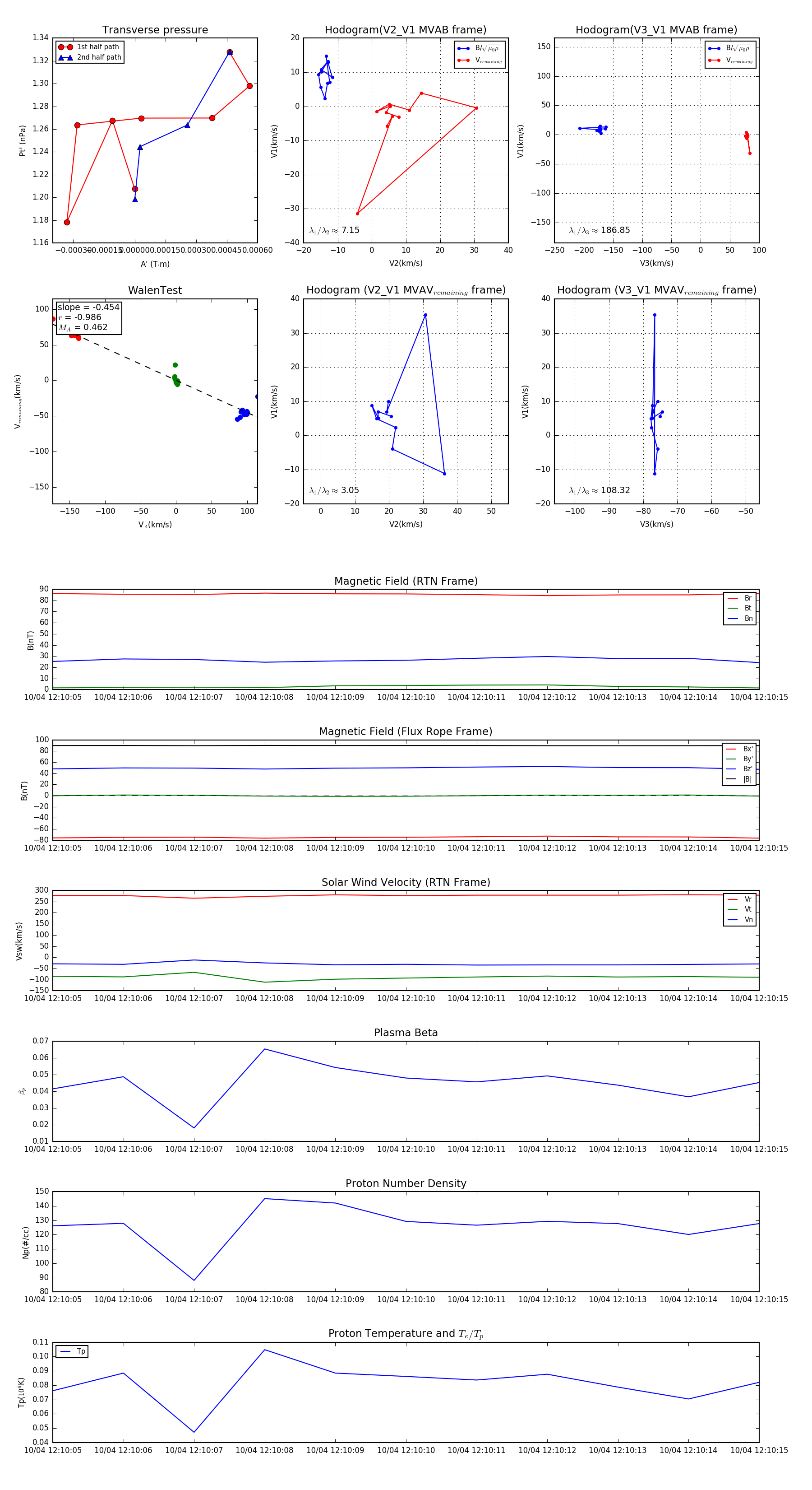
Flux Rope in 2024

Flux Rope Event 2024-10-04 12:10:05 ~ 2024-10-04 12:10:15 (11 seconds)


plot