HOME   LIST
‹–   –›

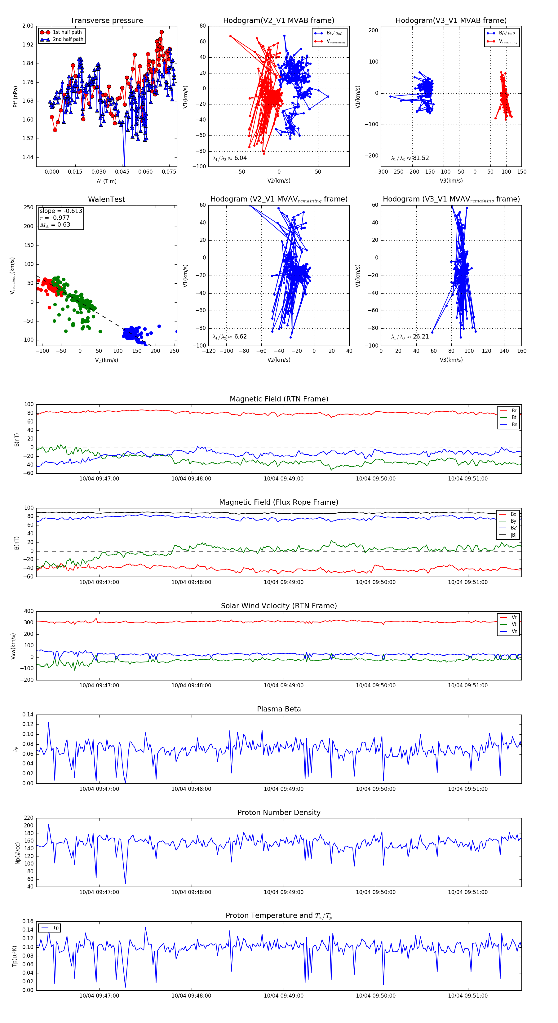
Flux Rope in 2024

Flux Rope Event 2024-10-04 09:46:19 ~ 2024-10-04 09:51:35 (317 seconds)


plot