HOME   LIST
‹–   –›

Flux Rope in 2024

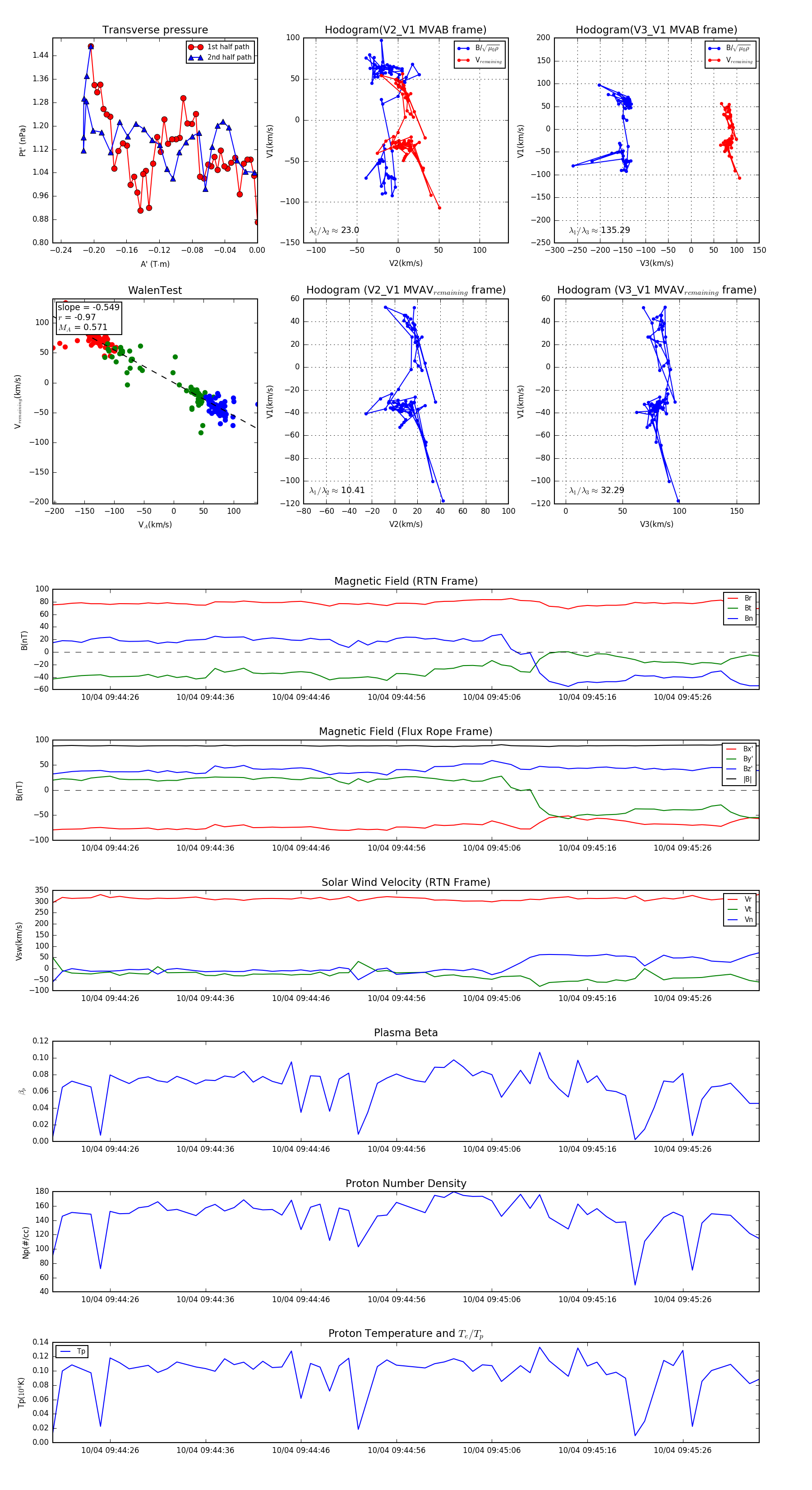
Flux Rope Event 2024-10-04 09:44:20 ~ 2024-10-04 09:45:34 (75 seconds)


plot