HOME   LIST
‹–   –›

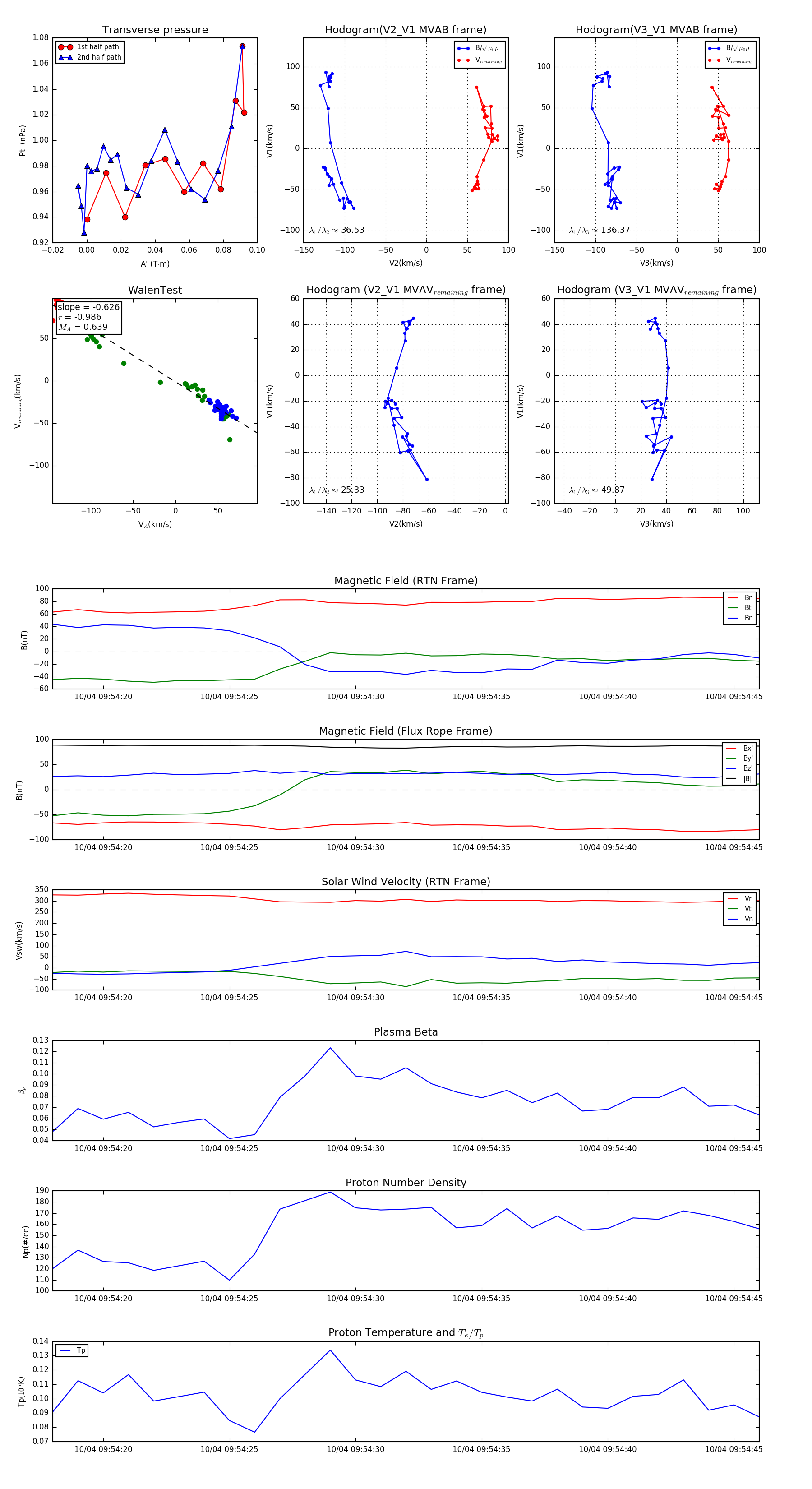
Flux Rope in 2024

Flux Rope Event 2024-10-04 09:54:18 ~ 2024-10-04 09:54:46 (29 seconds)


plot