HOME   LIST
‹–   –›

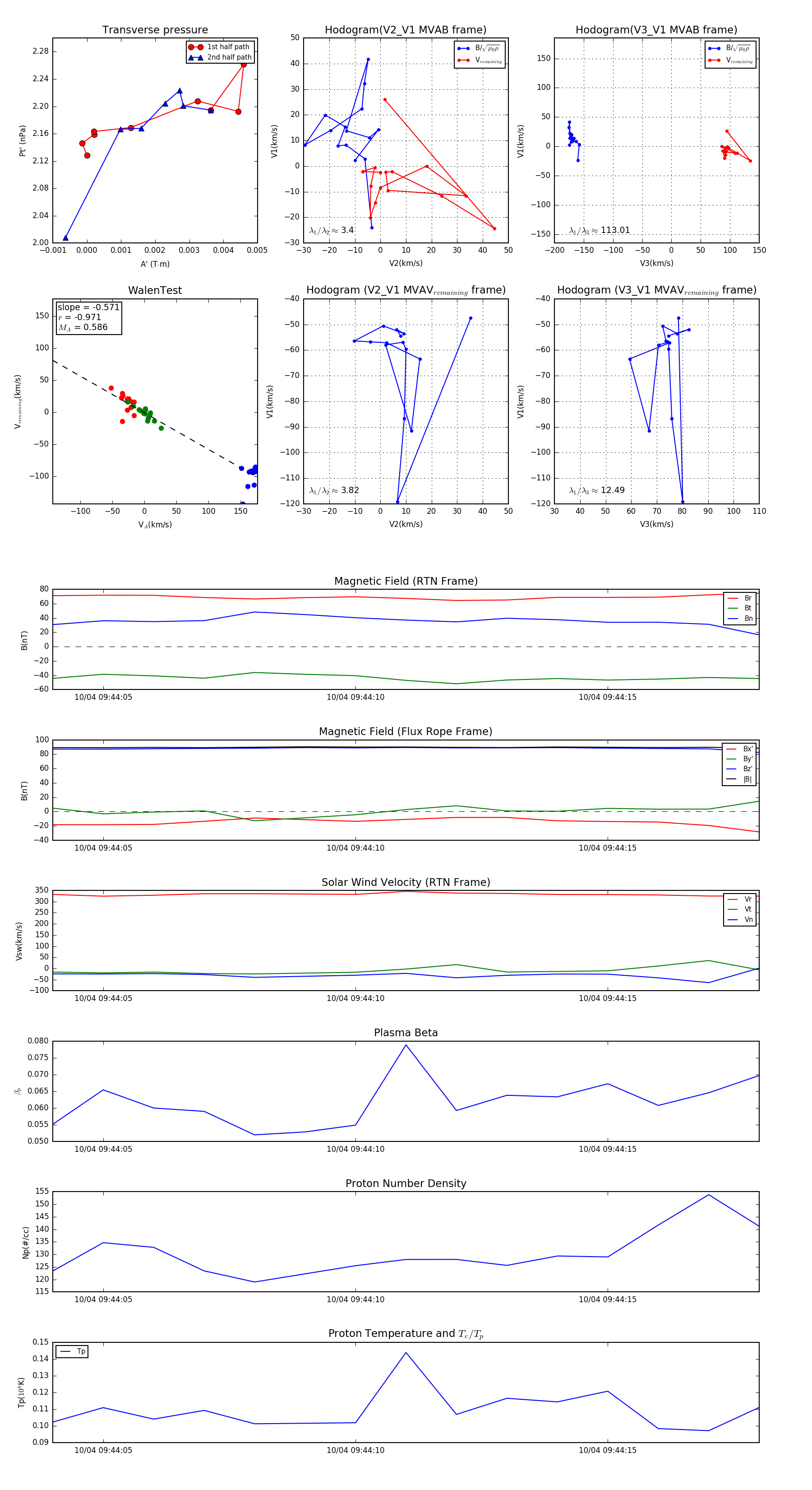
Flux Rope in 2024

Flux Rope Event 2024-10-04 09:44:04 ~ 2024-10-04 09:44:18 (15 seconds)


plot