HOME   LIST
‹–   –›

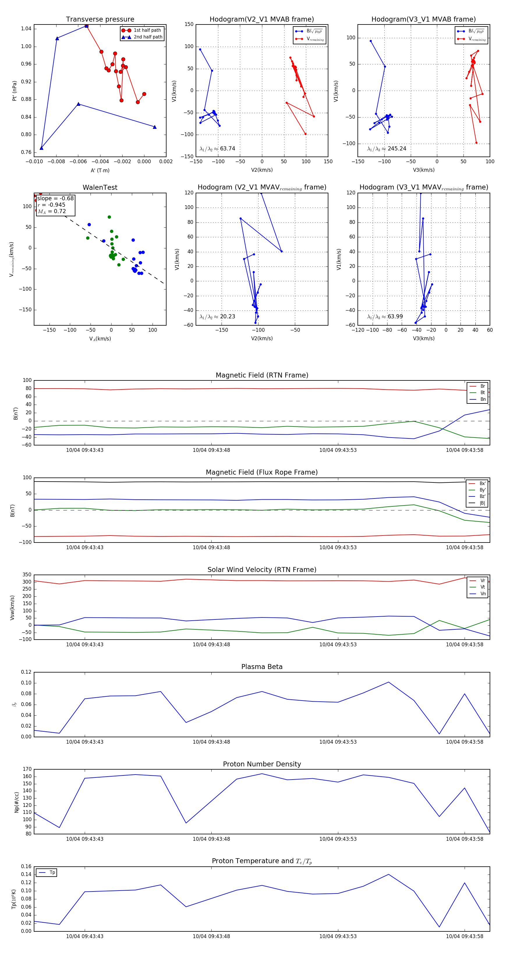
Flux Rope in 2024

Flux Rope Event 2024-10-04 09:43:41 ~ 2024-10-04 09:43:59 (19 seconds)


plot