HOME   LIST
‹–   –›

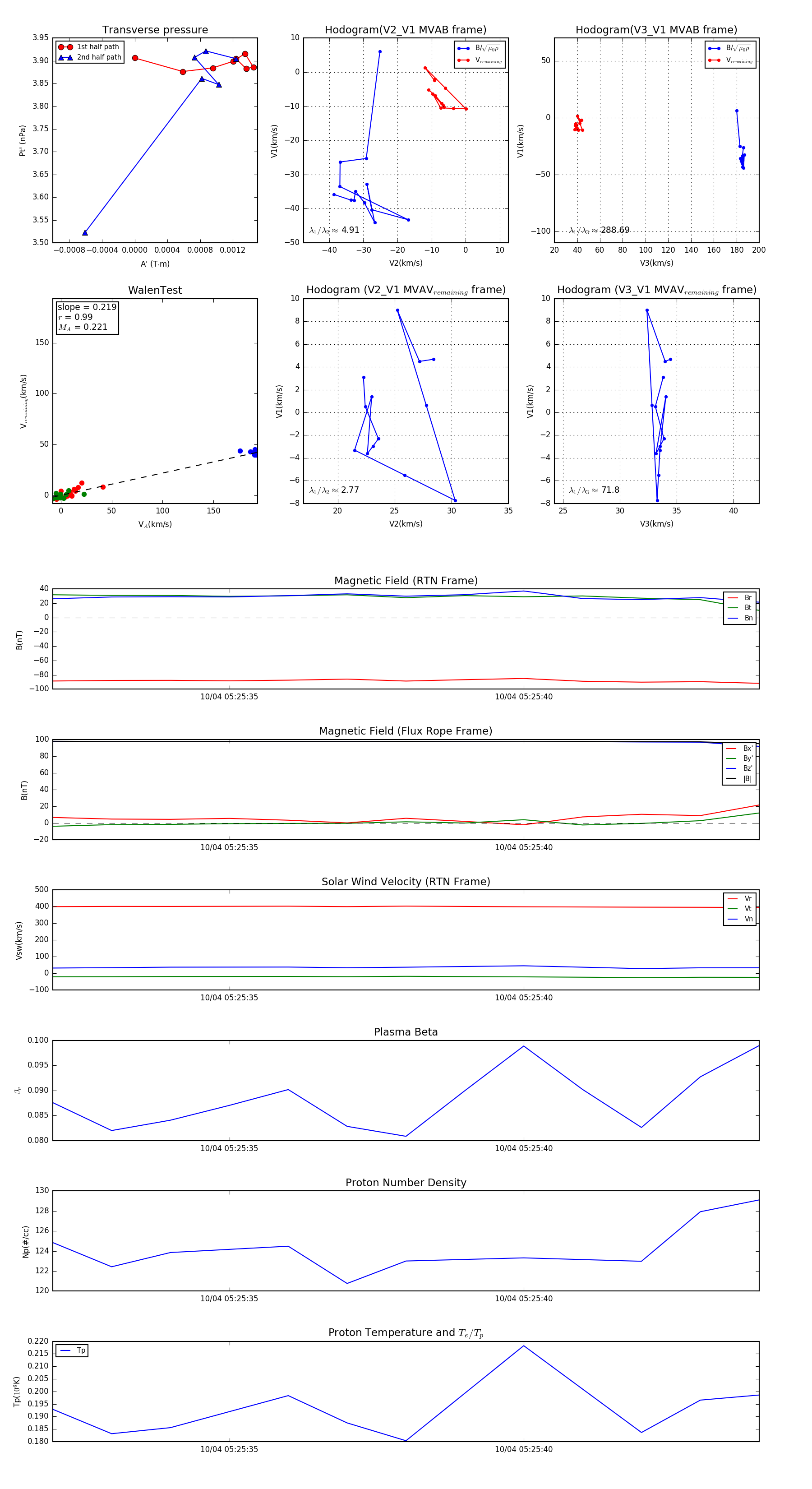
Flux Rope in 2024

Flux Rope Event 2024-10-04 05:25:32 ~ 2024-10-04 05:25:44 (13 seconds)


plot