HOME   LIST
‹–   –›

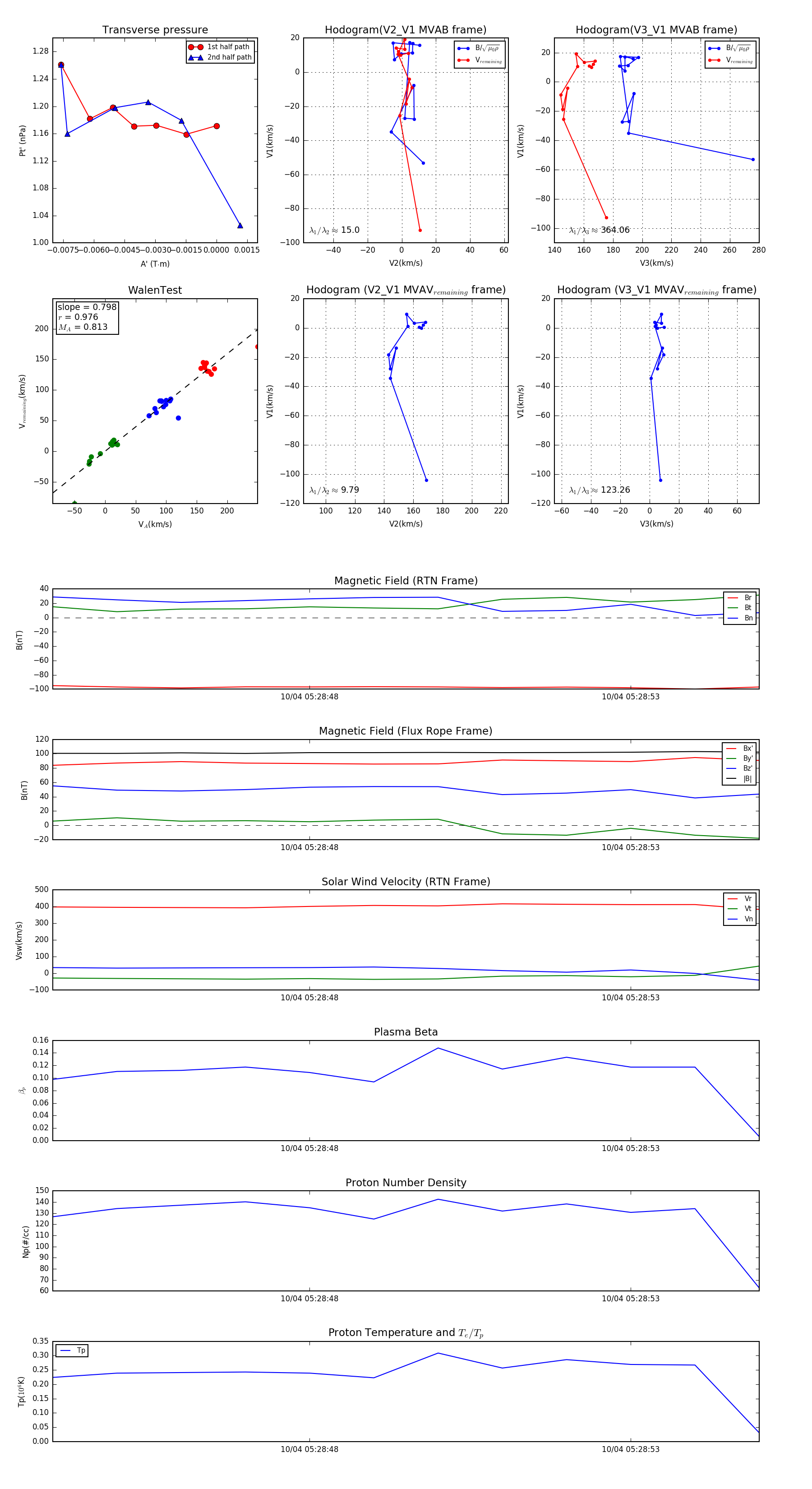
Flux Rope in 2024

Flux Rope Event 2024-10-04 05:28:44 ~ 2024-10-04 05:28:55 (12 seconds)


plot