HOME   LIST
‹–   –›

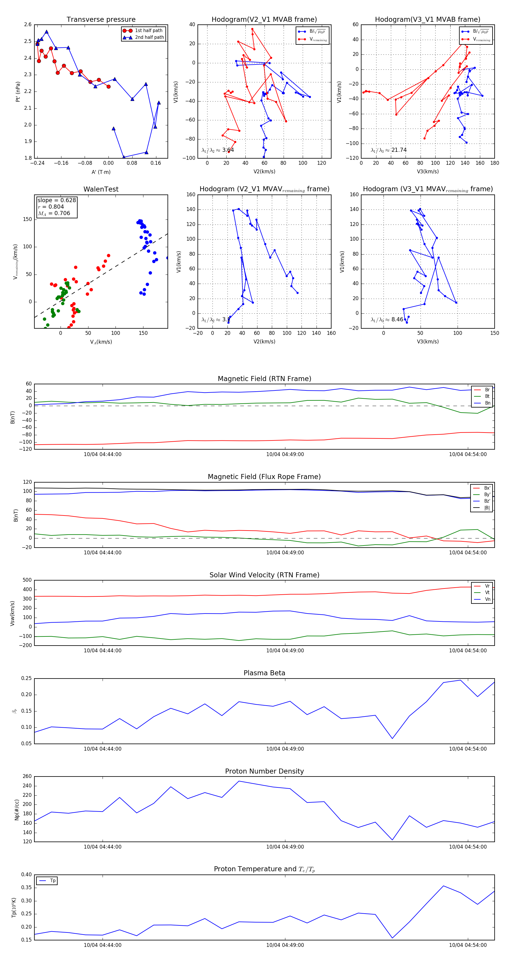
Flux Rope in 2024

Flux Rope Event 2024-10-04 04:42:08 ~ 2024-10-04 04:54:44 (757 seconds)


plot