HOME   LIST
‹–   –›

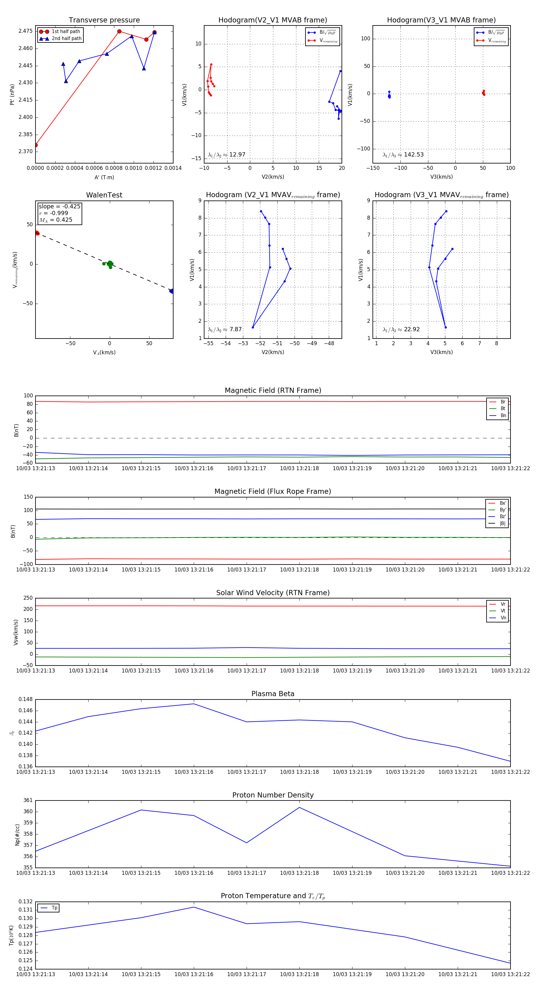
Flux Rope in 2024

Flux Rope Event 2024-10-03 13:21:13 ~ 2024-10-03 13:21:22 (10 seconds)


plot