HOME   LIST
‹–   –›

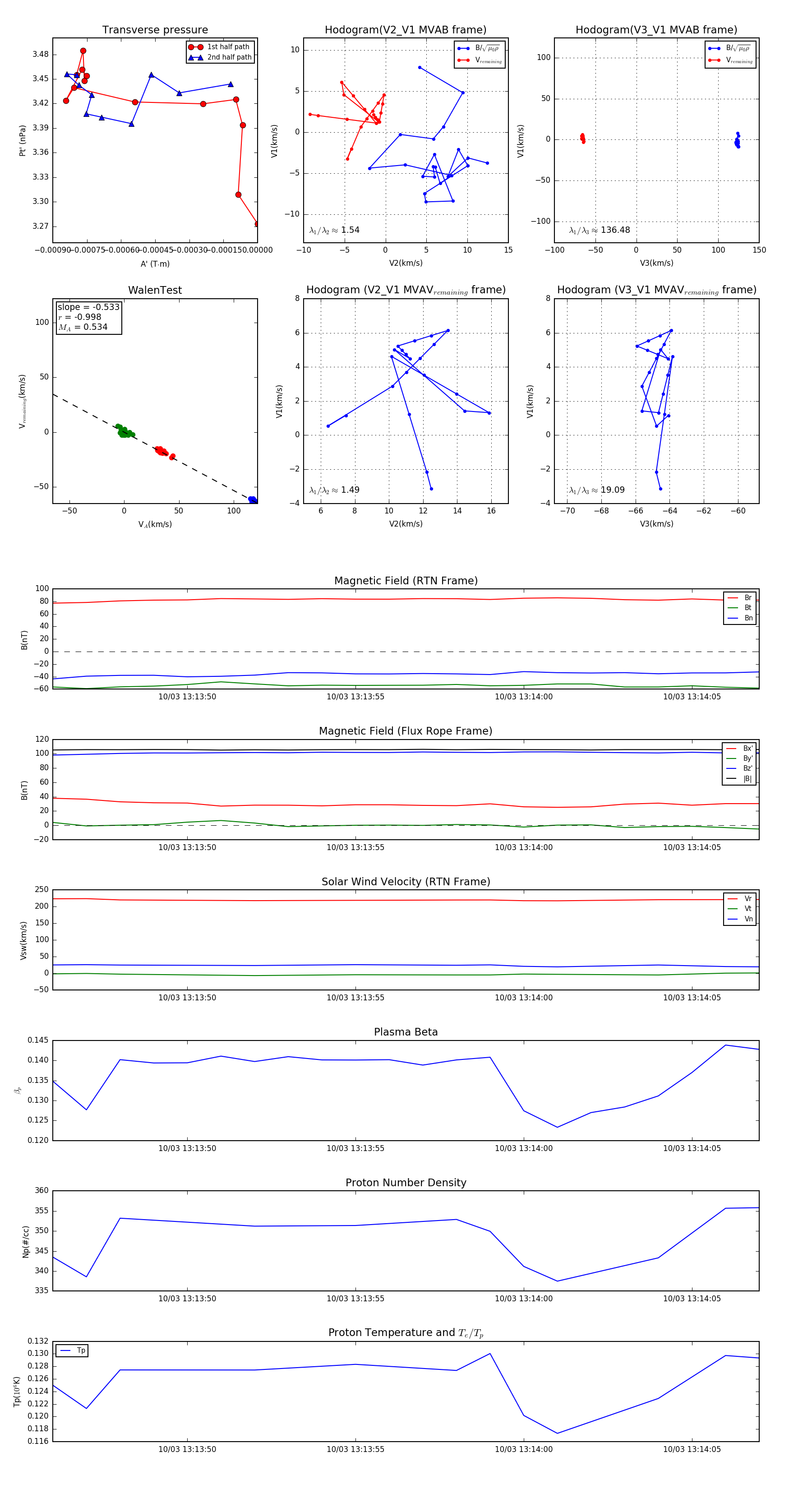
Flux Rope in 2024

Flux Rope Event 2024-10-03 13:13:46 ~ 2024-10-03 13:14:07 (22 seconds)


plot