HOME   LIST
‹–   –›

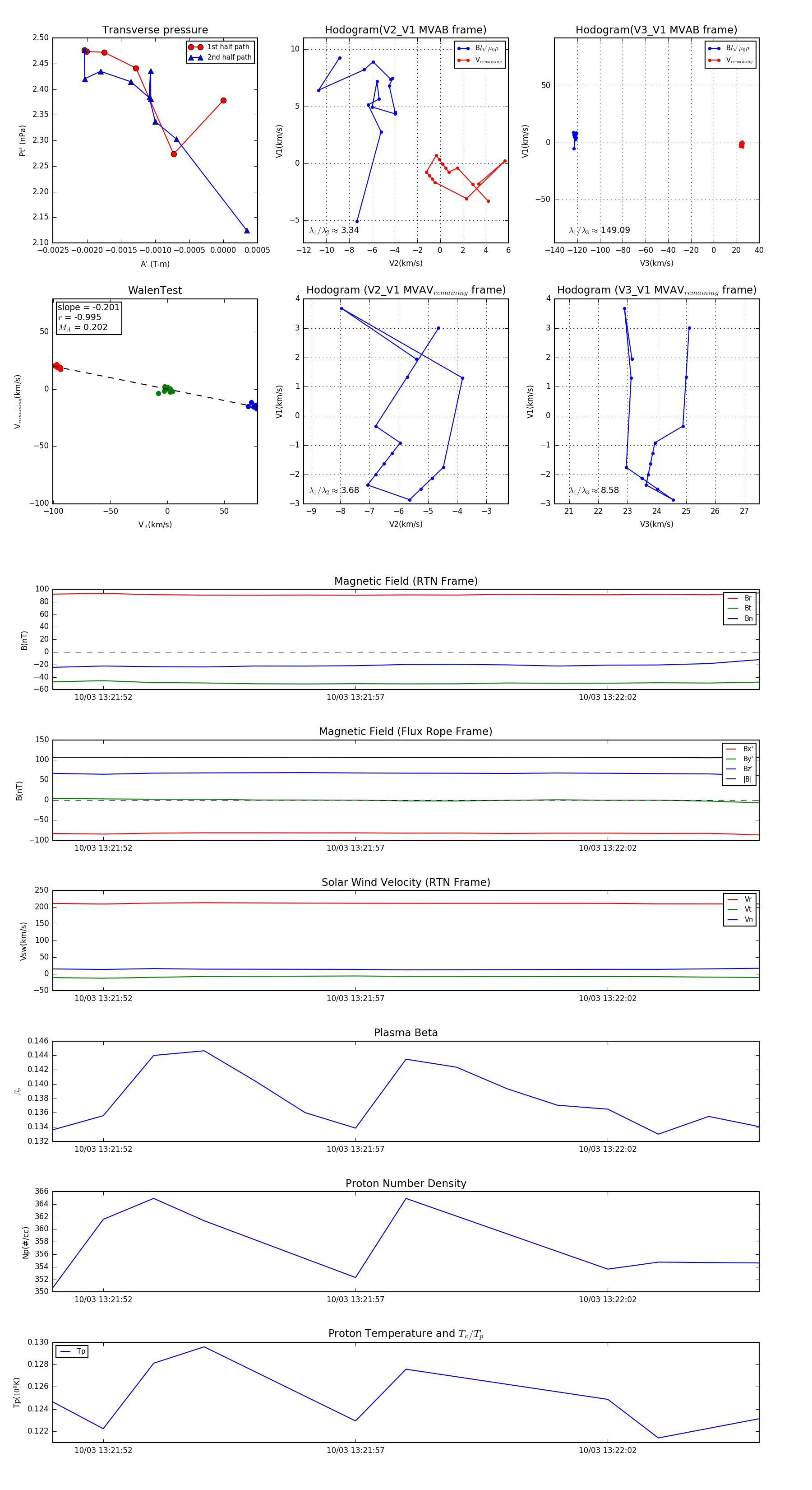
Flux Rope in 2024

Flux Rope Event 2024-10-03 13:21:51 ~ 2024-10-03 13:22:05 (15 seconds)


plot