HOME   LIST
‹–   –›

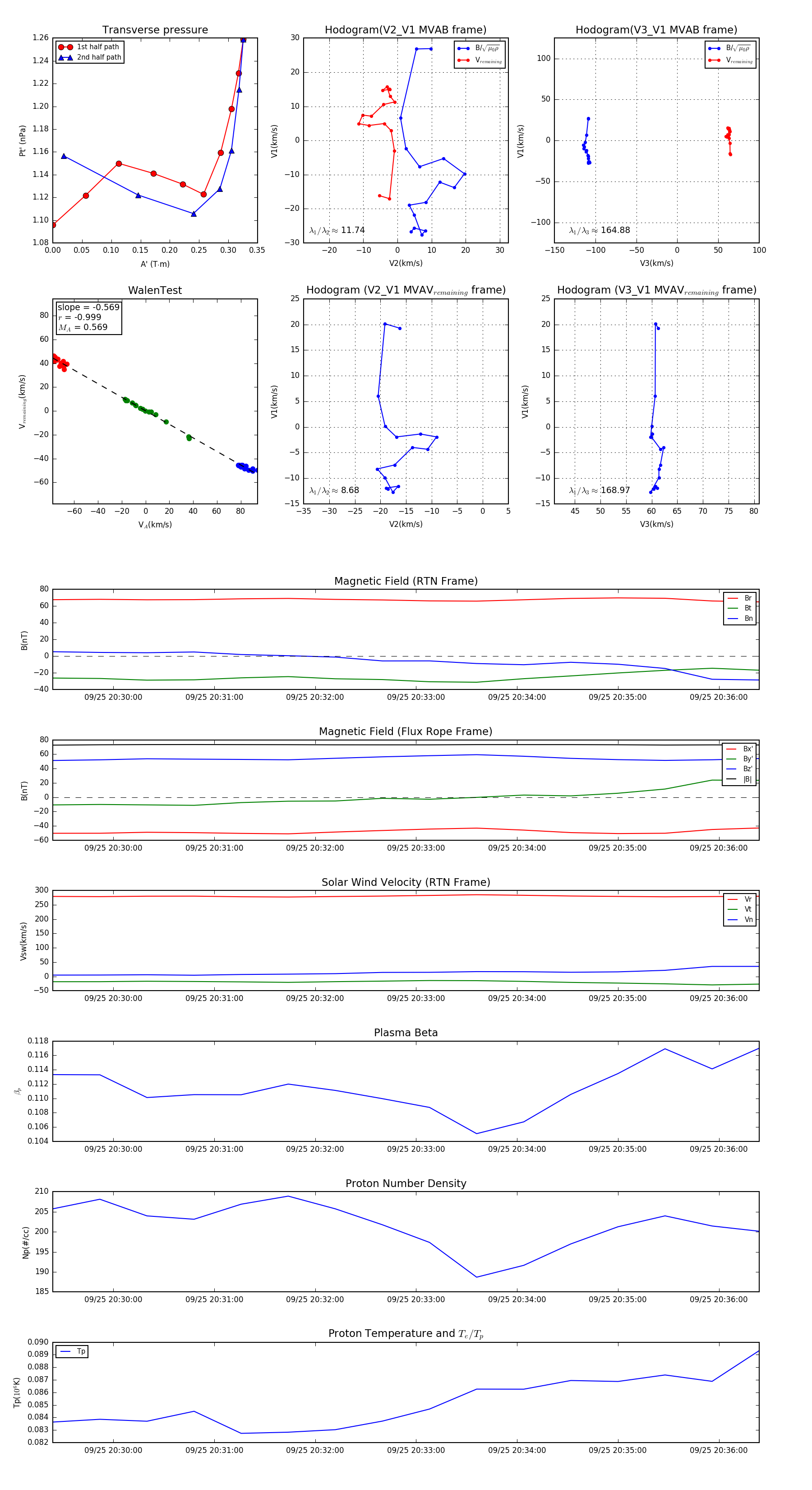
Flux Rope in 2024

Flux Rope Event 2024-09-25 20:29:24 ~ 2024-09-25 20:36:24 (421 seconds)


plot