HOME   LIST
‹–   –›

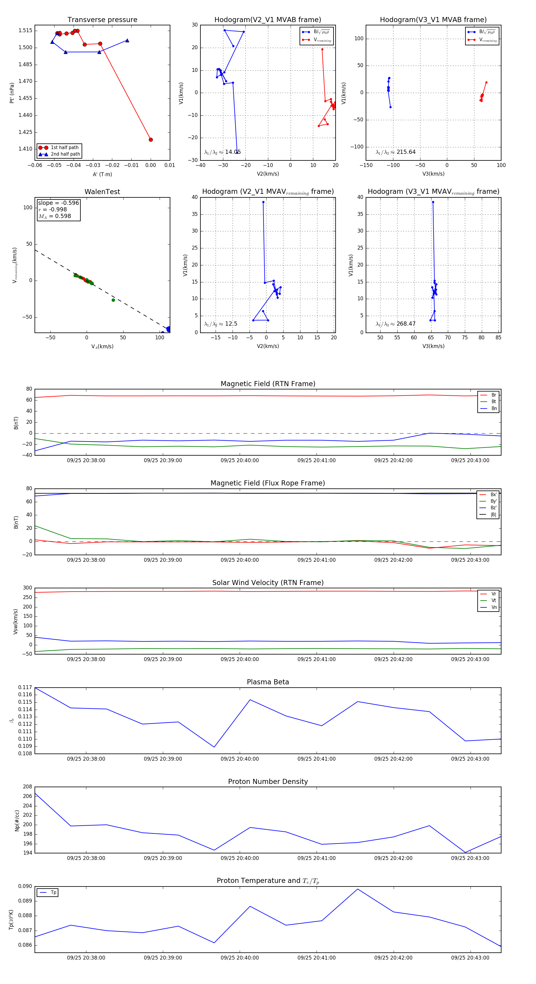
Flux Rope in 2024

Flux Rope Event 2024-09-25 20:37:20 ~ 2024-09-25 20:43:24 (365 seconds)


plot