HOME   LIST
‹–   –›

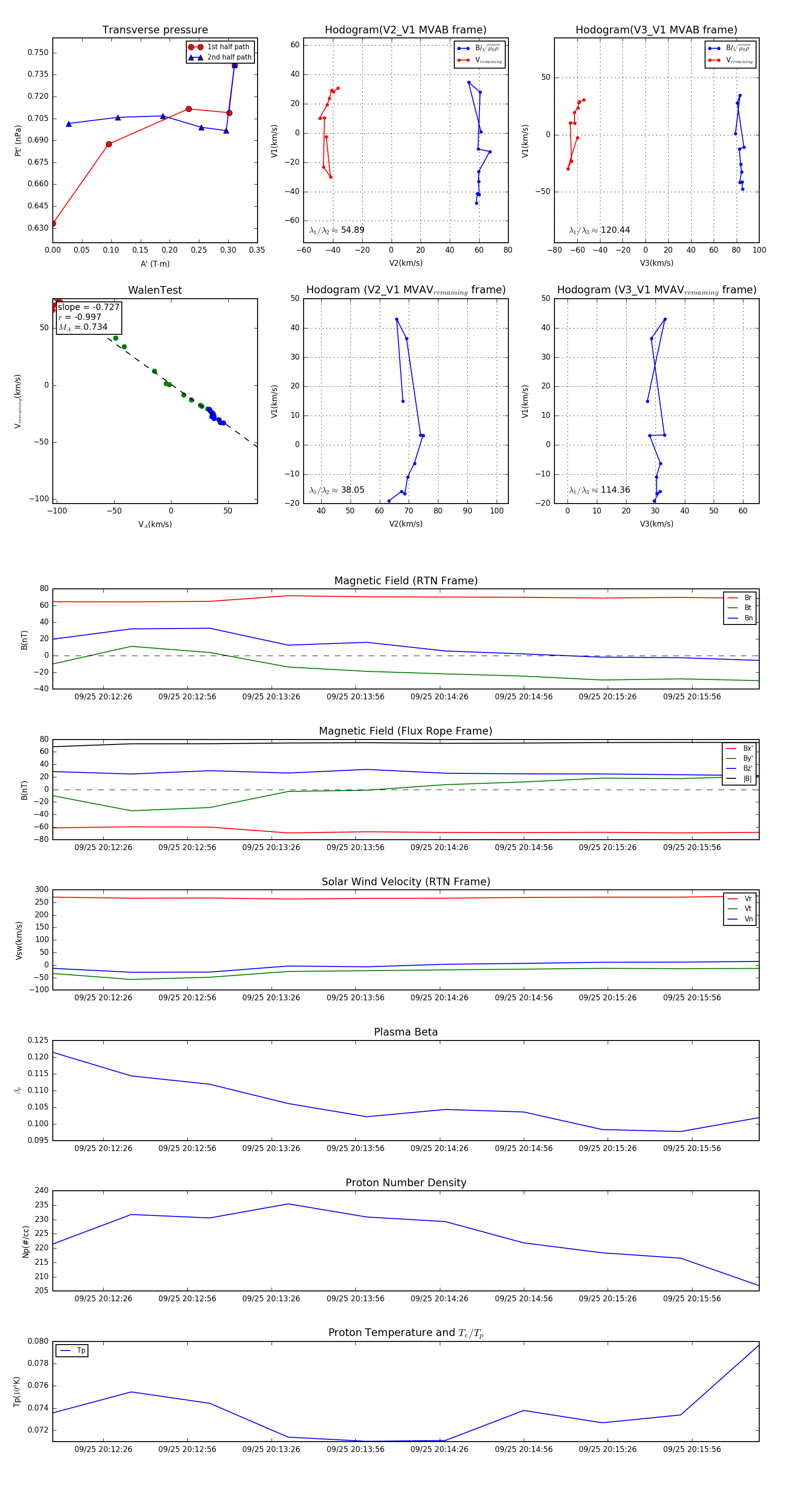
Flux Rope in 2024

Flux Rope Event 2024-09-25 20:12:08 ~ 2024-09-25 20:16:20 (253 seconds)


plot