HOME   LIST
‹–   –›

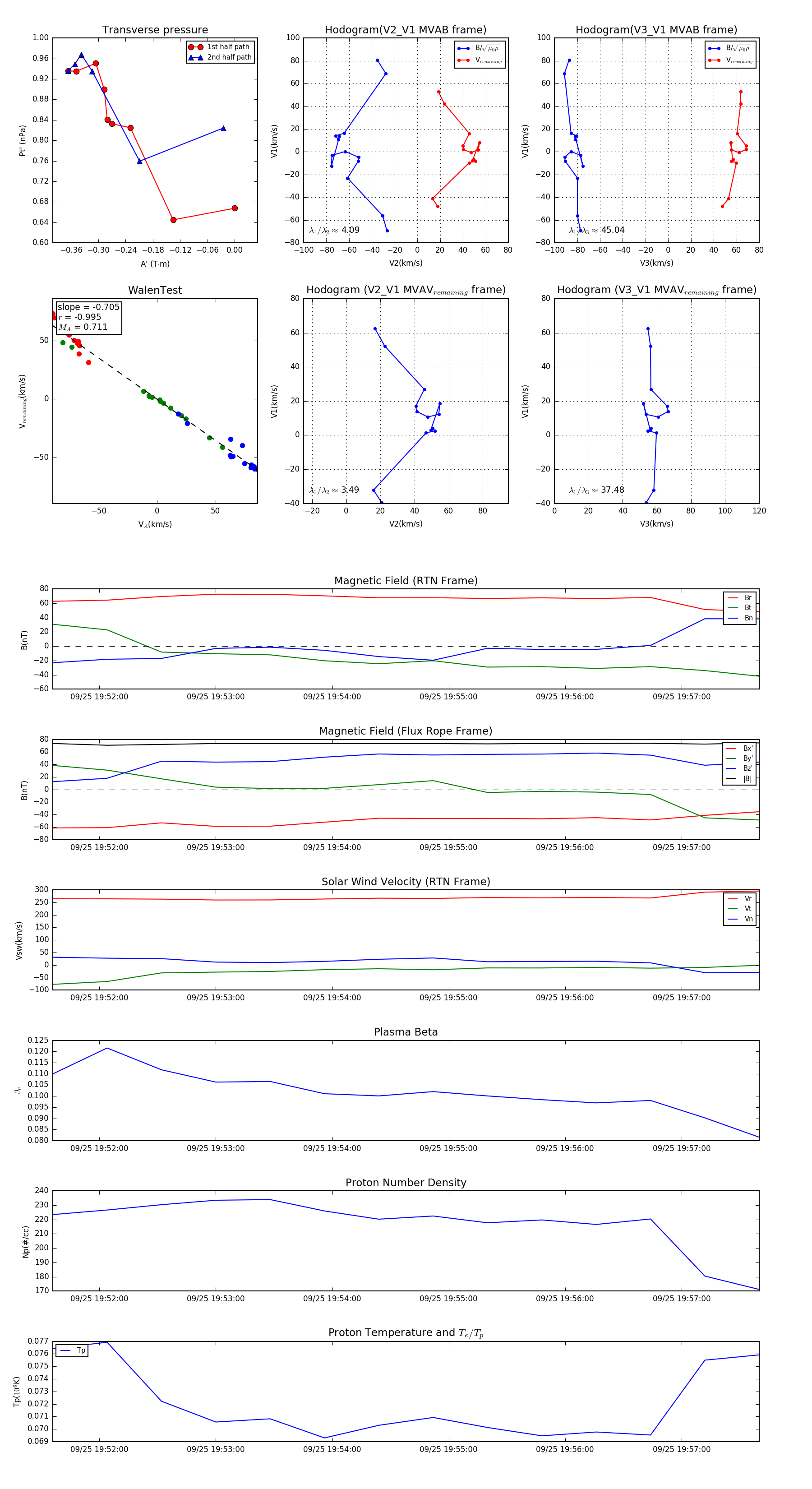
Flux Rope in 2024

Flux Rope Event 2024-09-25 19:51:36 ~ 2024-09-25 19:57:40 (365 seconds)


plot