HOME   LIST
‹–   –›

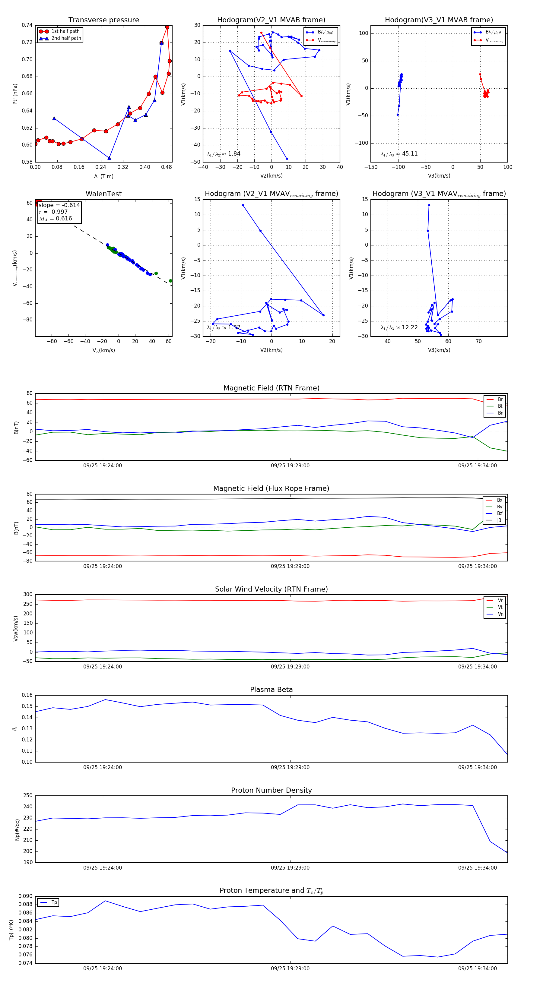
Flux Rope in 2024

Flux Rope Event 2024-09-25 19:22:12 ~ 2024-09-25 19:34:48 (757 seconds)


plot