HOME   LIST
‹–   –›

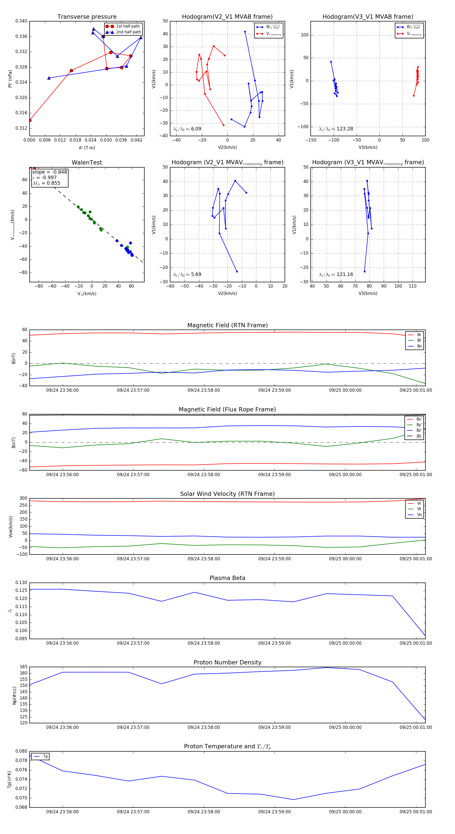
Flux Rope in 2024

Flux Rope Event 2024-09-24 23:55:32 ~ 2024-09-25 00:01:08 (337 seconds)


plot