HOME   LIST
‹–   –›

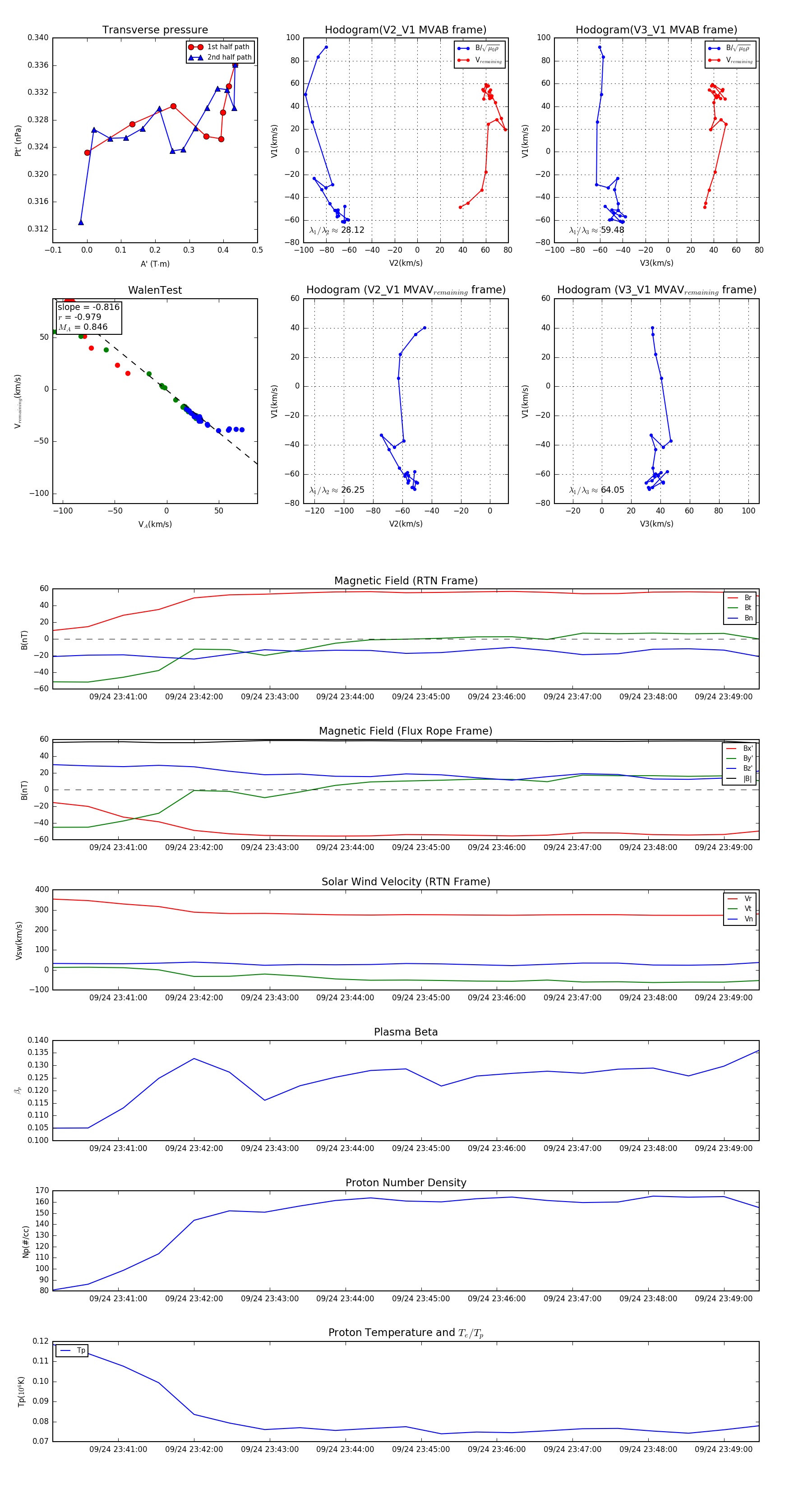
Flux Rope in 2024

Flux Rope Event 2024-09-24 23:40:08 ~ 2024-09-24 23:49:28 (561 seconds)


plot