HOME   LIST
‹–   –›

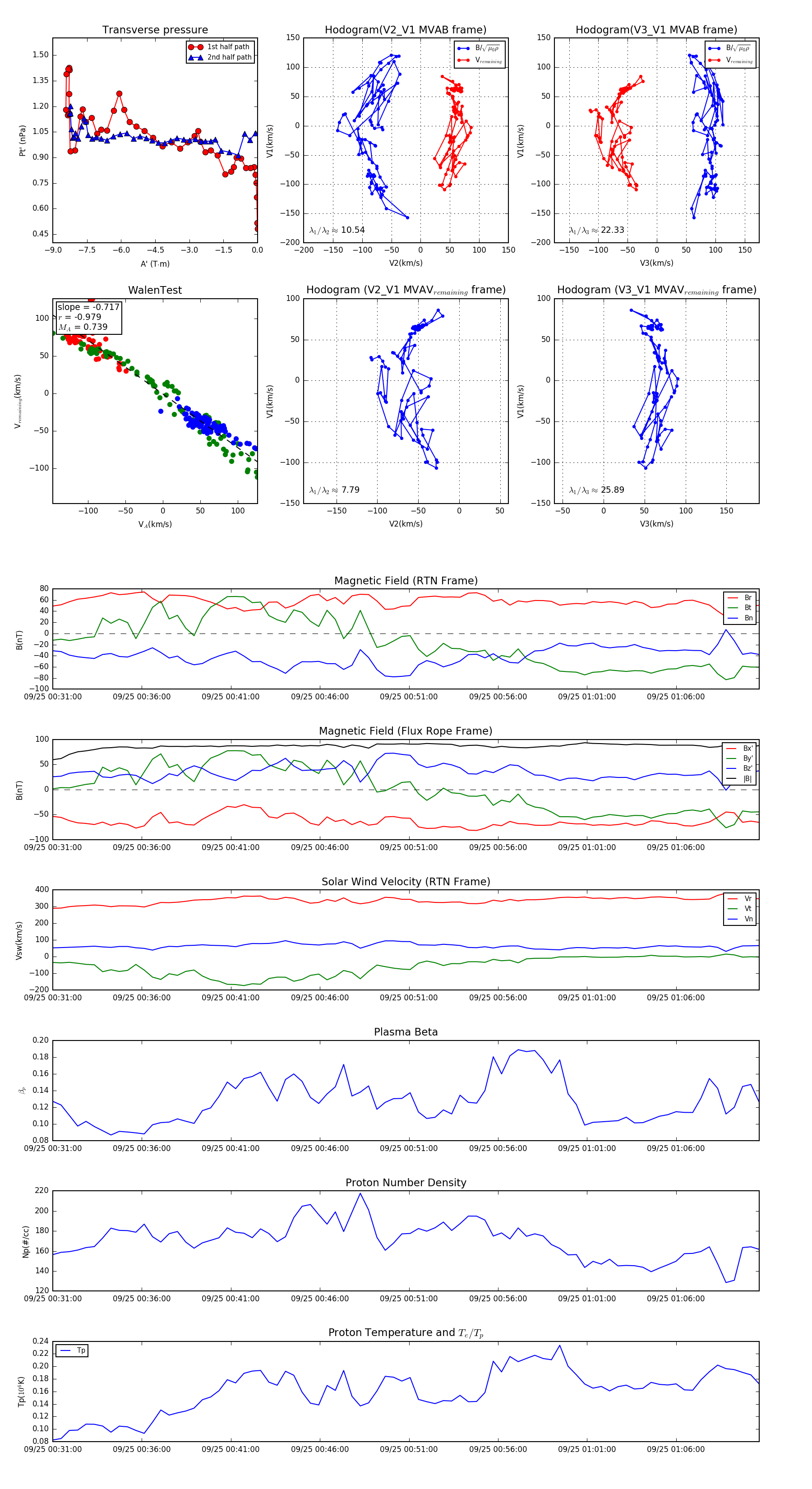
Flux Rope in 2024

Flux Rope Event 2024-09-25 00:31:00 ~ 2024-09-25 01:10:40 (2381 seconds)


plot