HOME   LIST
‹–   –›

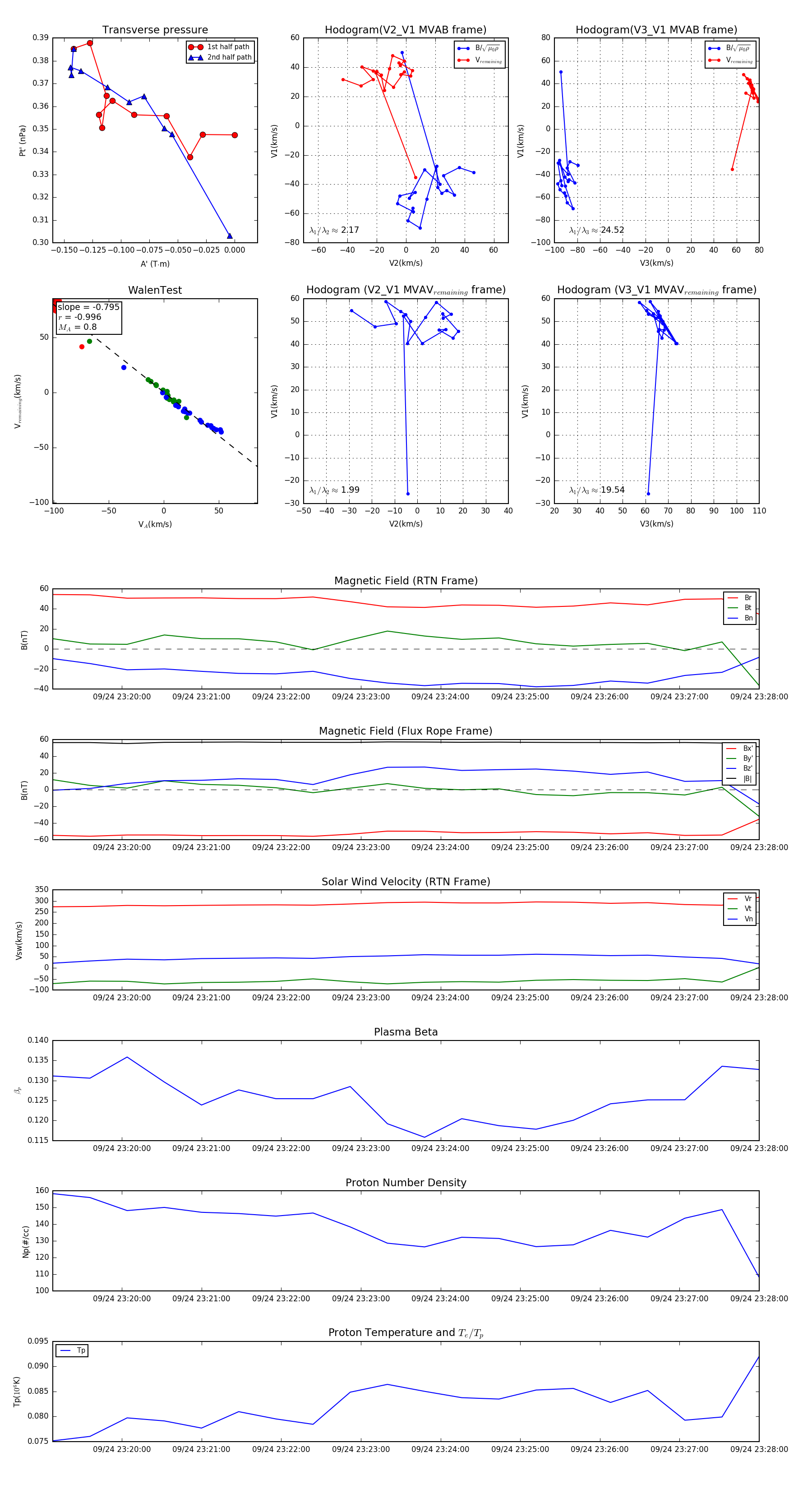
Flux Rope in 2024

Flux Rope Event 2024-09-24 23:19:08 ~ 2024-09-24 23:28:00 (533 seconds)


plot