HOME   LIST
‹–   –›

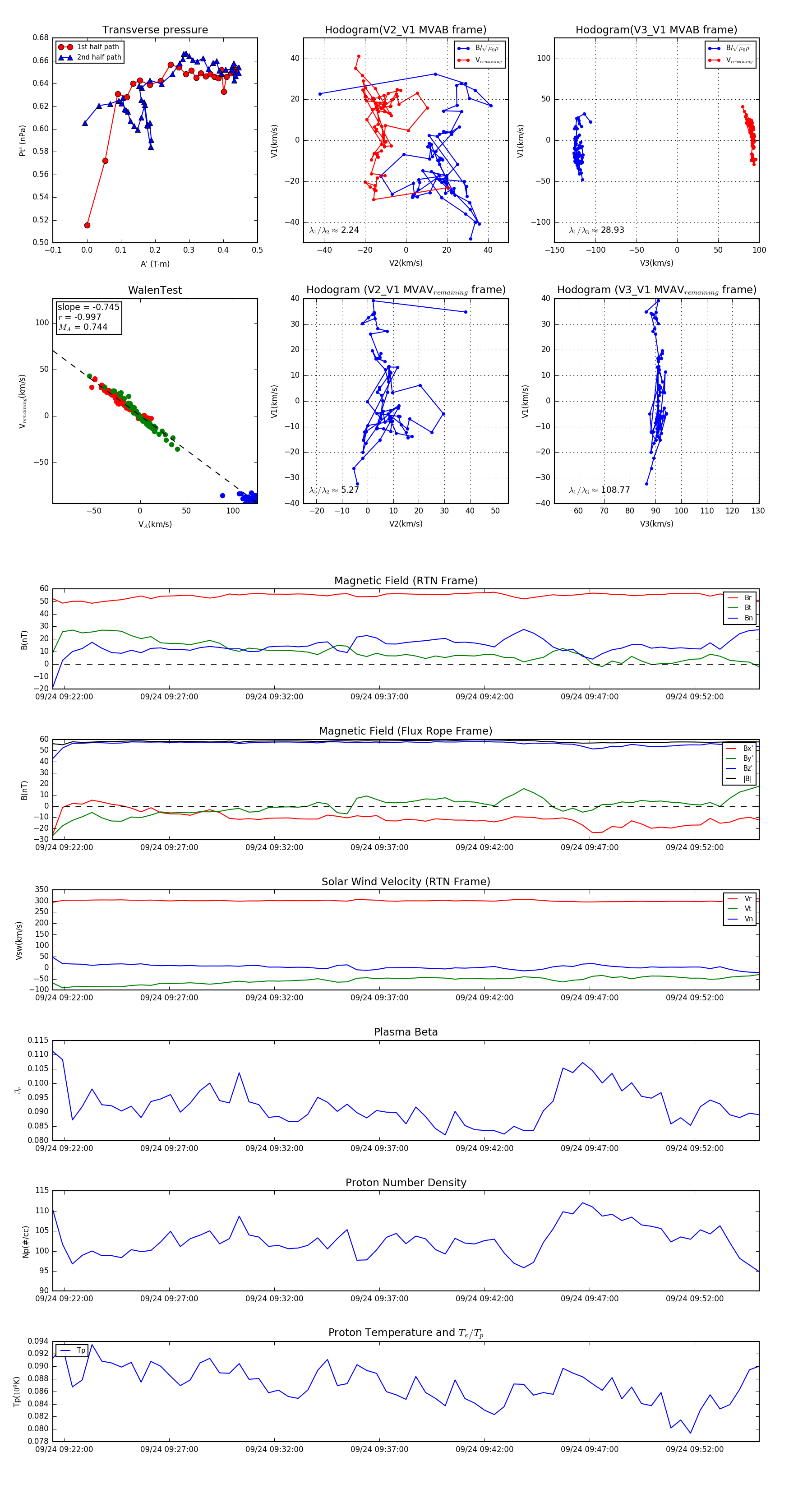
Flux Rope in 2024

Flux Rope Event 2024-09-24 09:21:28 ~ 2024-09-24 09:55:04 (2017 seconds)


plot