HOME   LIST
‹–   –›

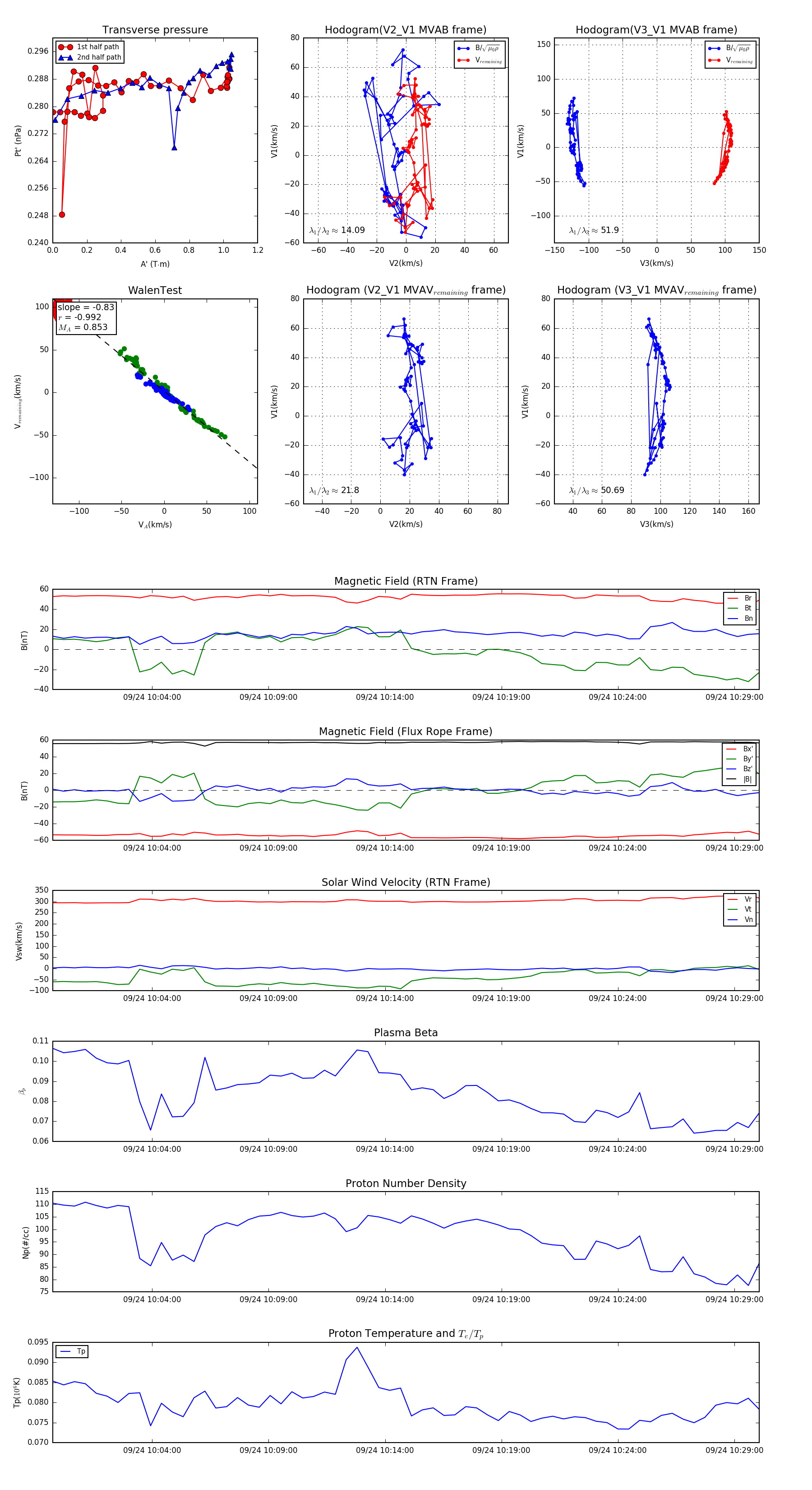
Flux Rope in 2024

Flux Rope Event 2024-09-24 09:59:44 ~ 2024-09-24 10:30:04 (1821 seconds)


plot