HOME   LIST
‹–   –›

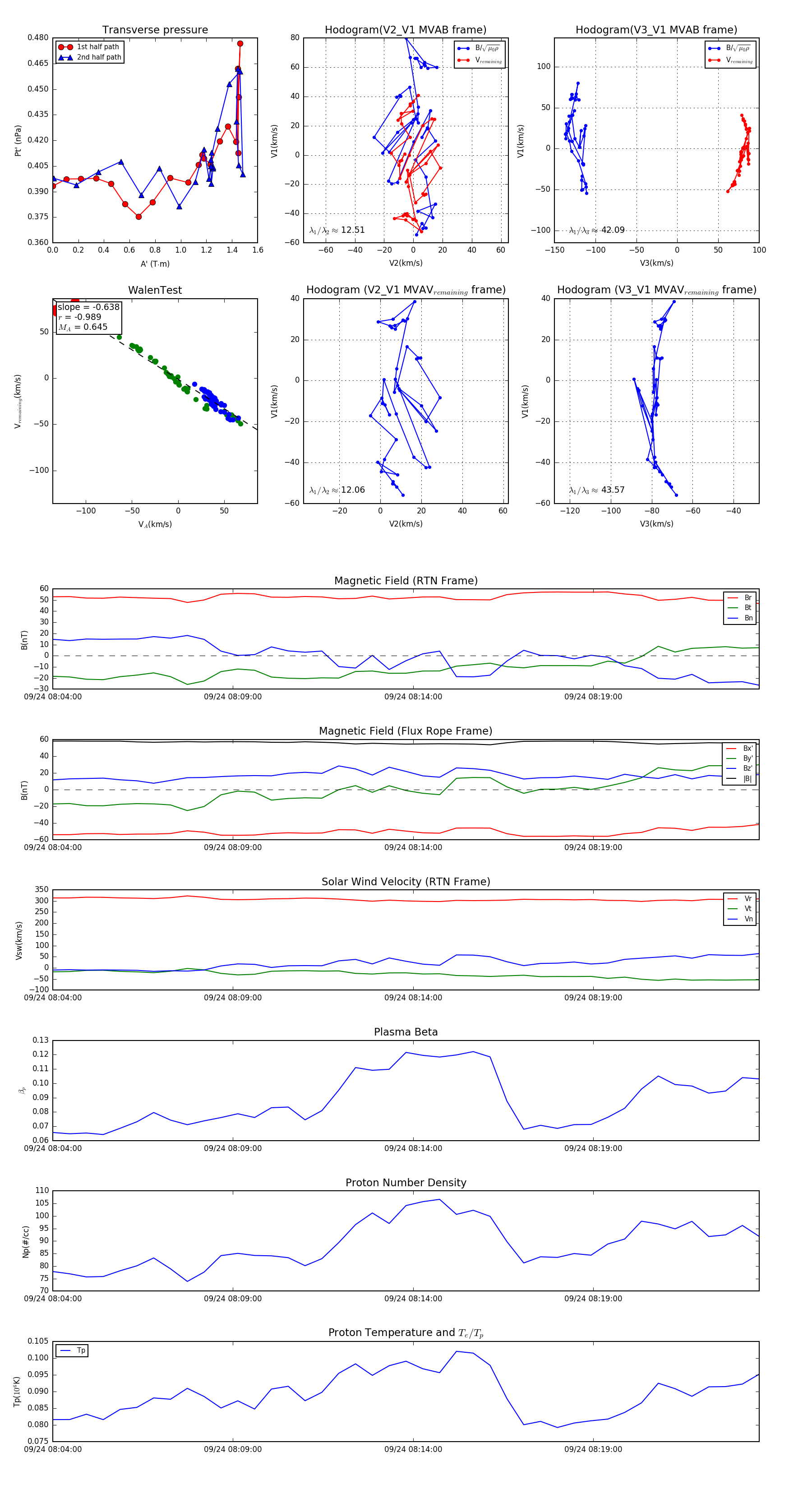
Flux Rope in 2024

Flux Rope Event 2024-09-24 08:04:00 ~ 2024-09-24 08:23:36 (1177 seconds)


plot