HOME   LIST
‹–   –›

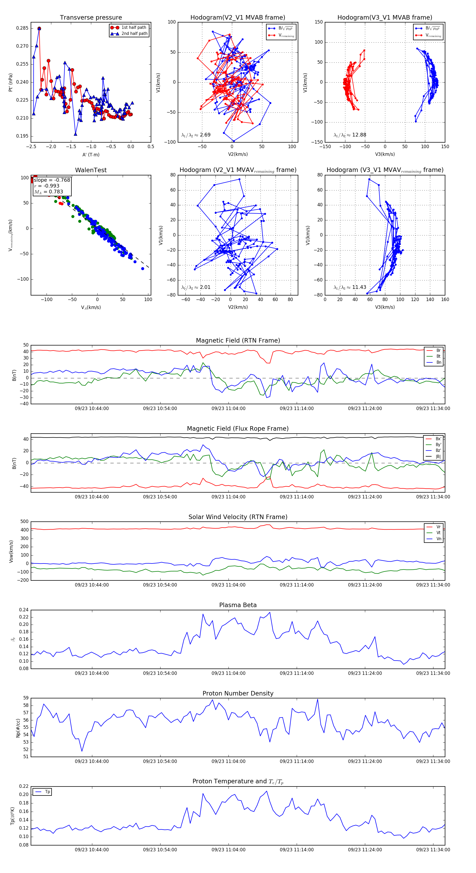
Flux Rope in 2024

Flux Rope Event 2024-09-23 10:35:04 ~ 2024-09-23 11:35:44 (3641 seconds)


plot