HOME   LIST
‹–   –›

Flux Rope in 2024

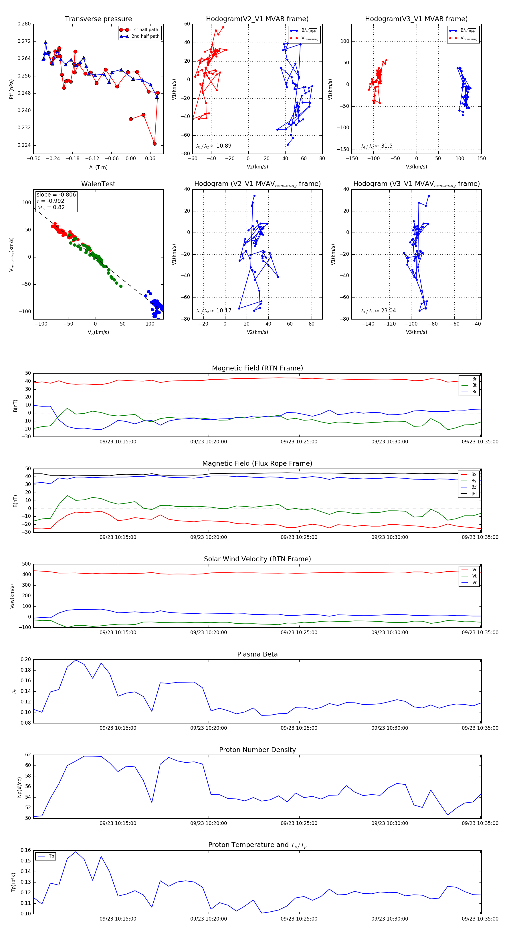
Flux Rope Event 2024-09-23 10:10:20 ~ 2024-09-23 10:35:04 (1485 seconds)


plot