HOME   LIST
‹–   –›

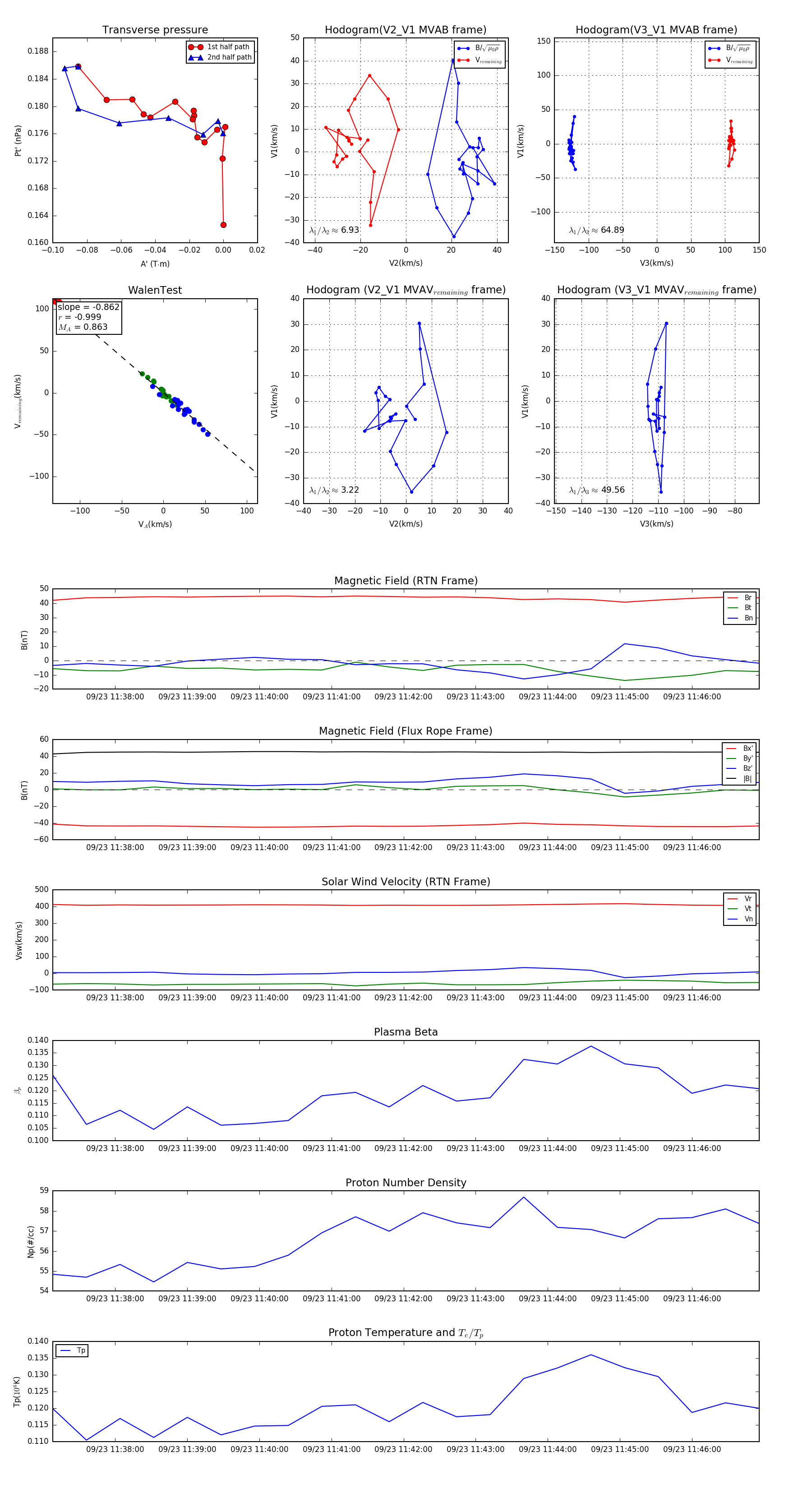
Flux Rope in 2024

Flux Rope Event 2024-09-23 11:37:08 ~ 2024-09-23 11:46:56 (589 seconds)


plot