HOME   LIST
‹–   –›

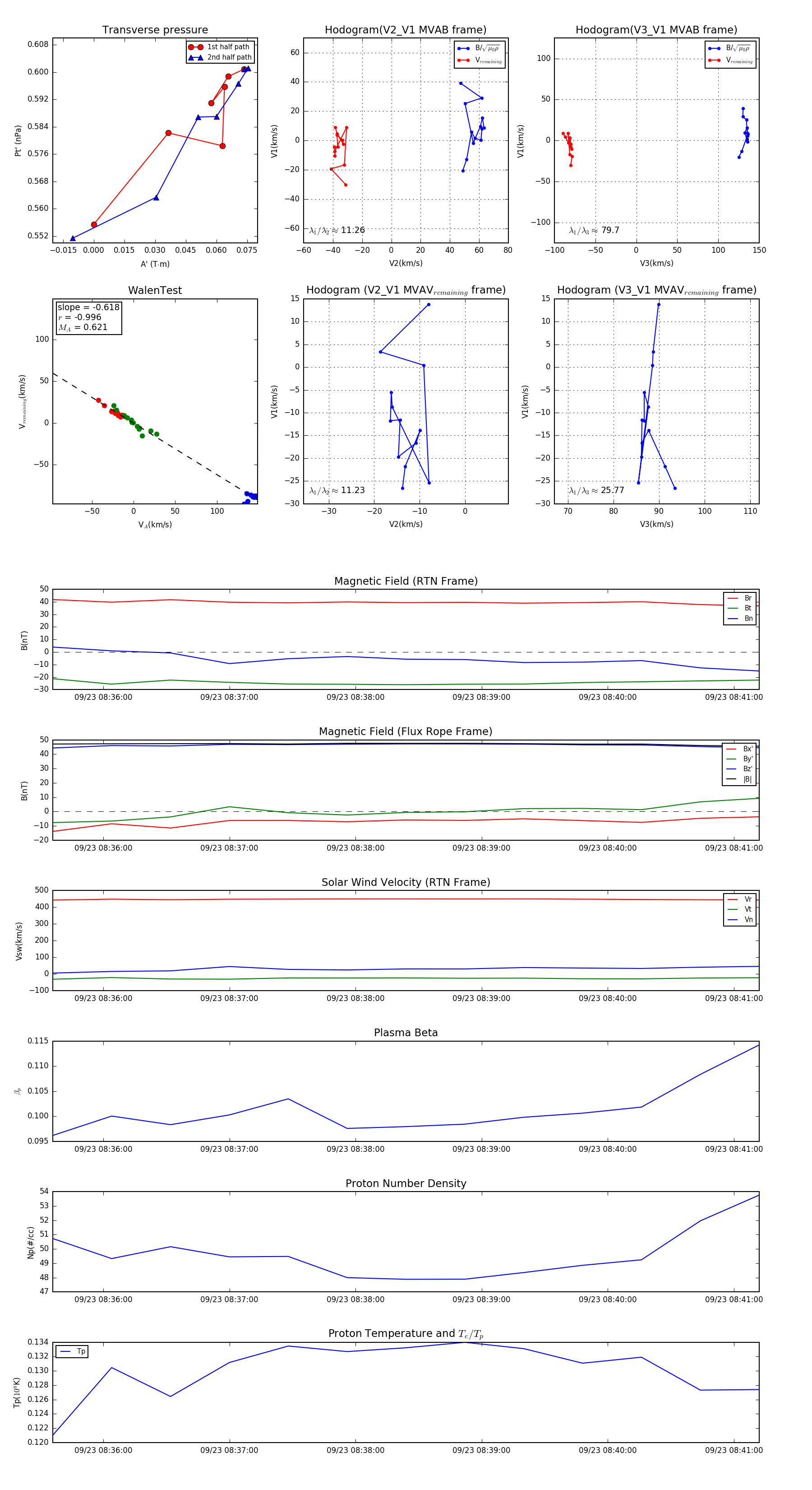
Flux Rope in 2024

Flux Rope Event 2024-09-23 08:35:36 ~ 2024-09-23 08:41:12 (337 seconds)


plot