HOME   LIST
‹–   –›

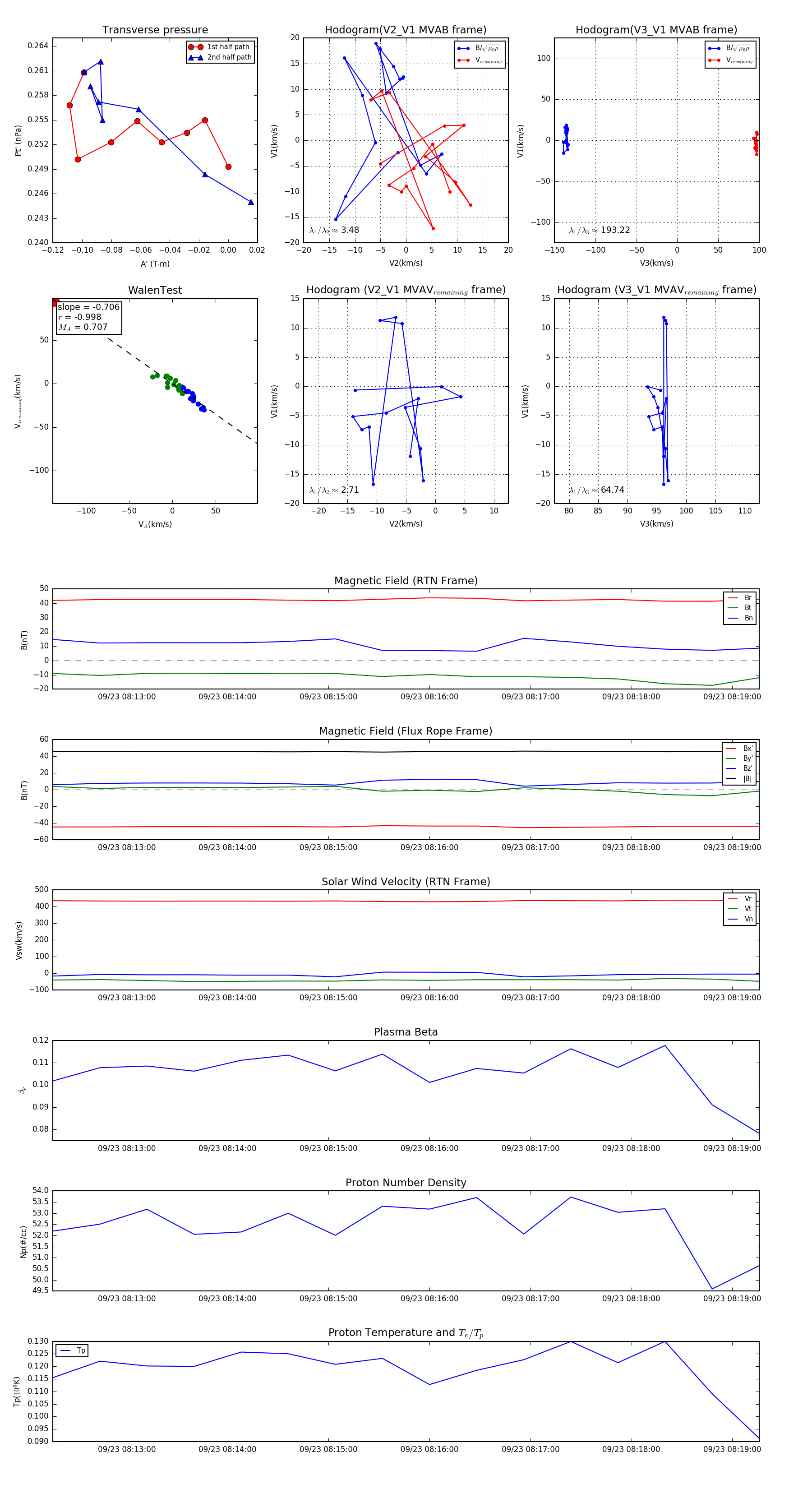
Flux Rope in 2024

Flux Rope Event 2024-09-23 08:12:16 ~ 2024-09-23 08:19:16 (421 seconds)


plot