HOME   LIST
‹–   –›

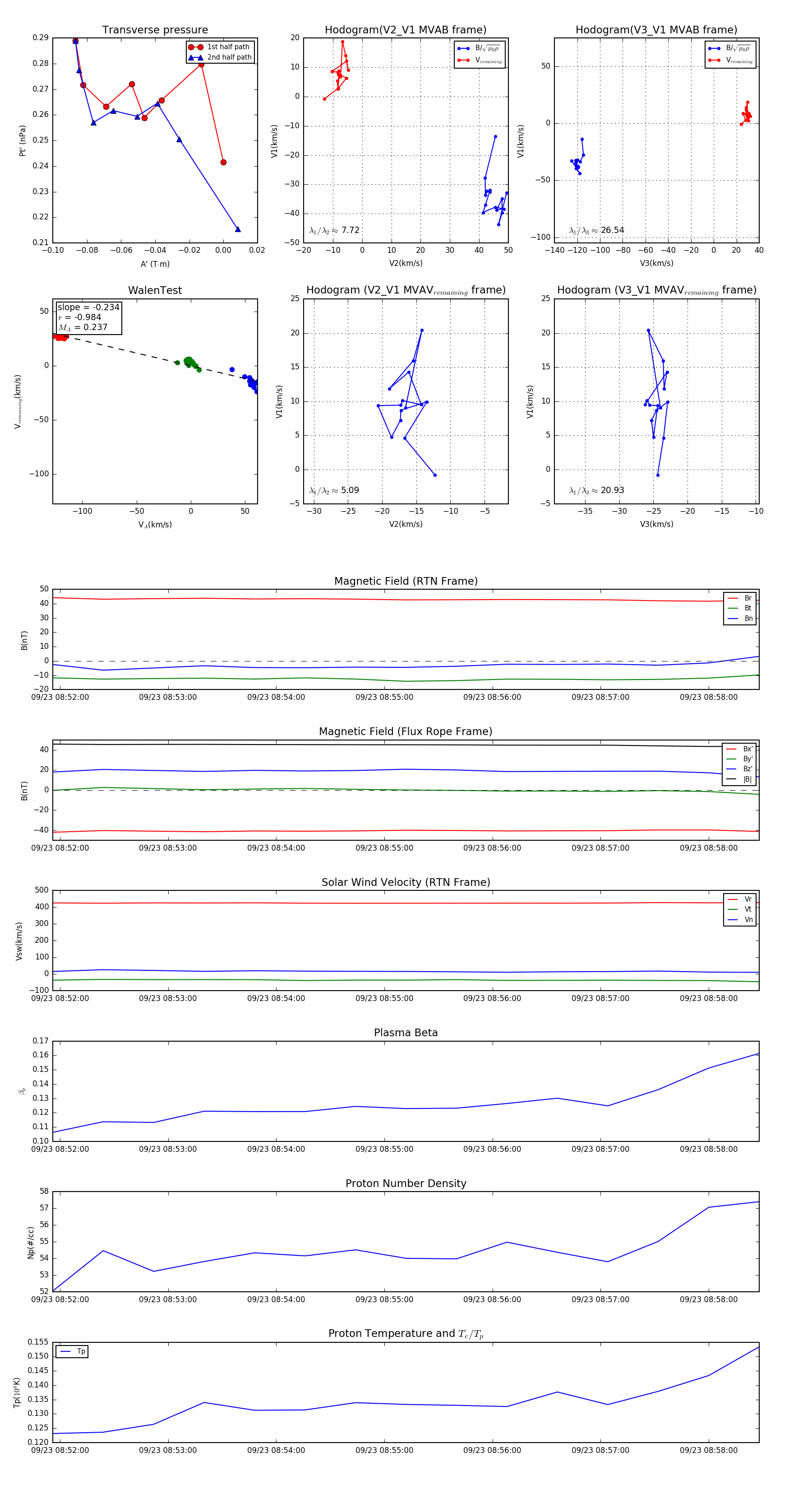
Flux Rope in 2024

Flux Rope Event 2024-09-23 08:51:56 ~ 2024-09-23 08:58:28 (393 seconds)


plot