HOME   LIST
‹–   –›

Flux Rope in 2024

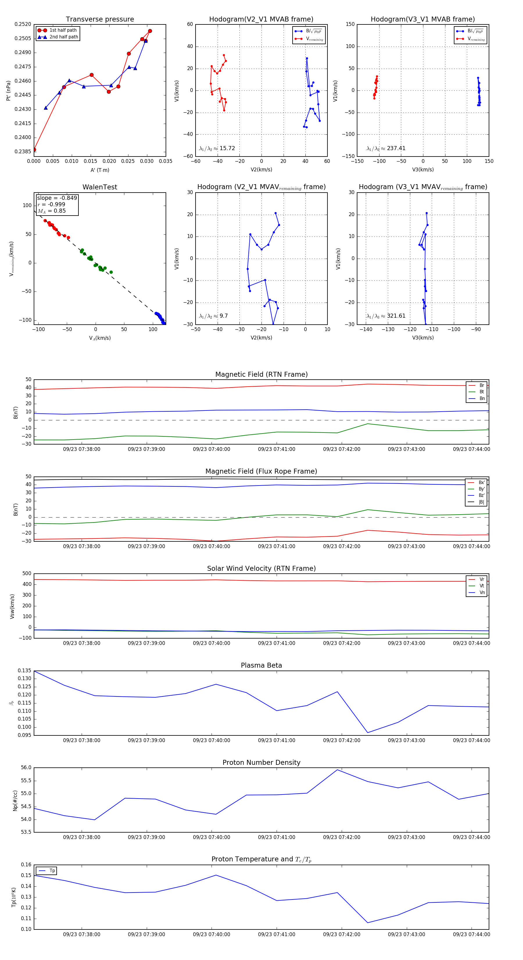
Flux Rope Event 2024-09-23 07:37:16 ~ 2024-09-23 07:44:16 (421 seconds)


plot