HOME   LIST
‹–   –›

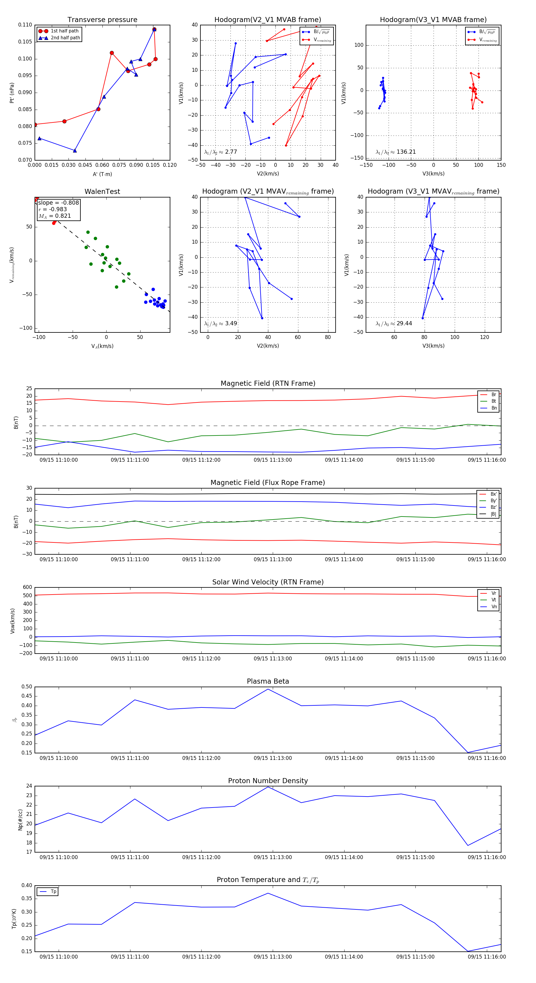
Flux Rope in 2024

Flux Rope Event 2024-09-15 11:09:40 ~ 2024-09-15 11:16:12 (393 seconds)


plot