HOME   LIST
‹–   –›

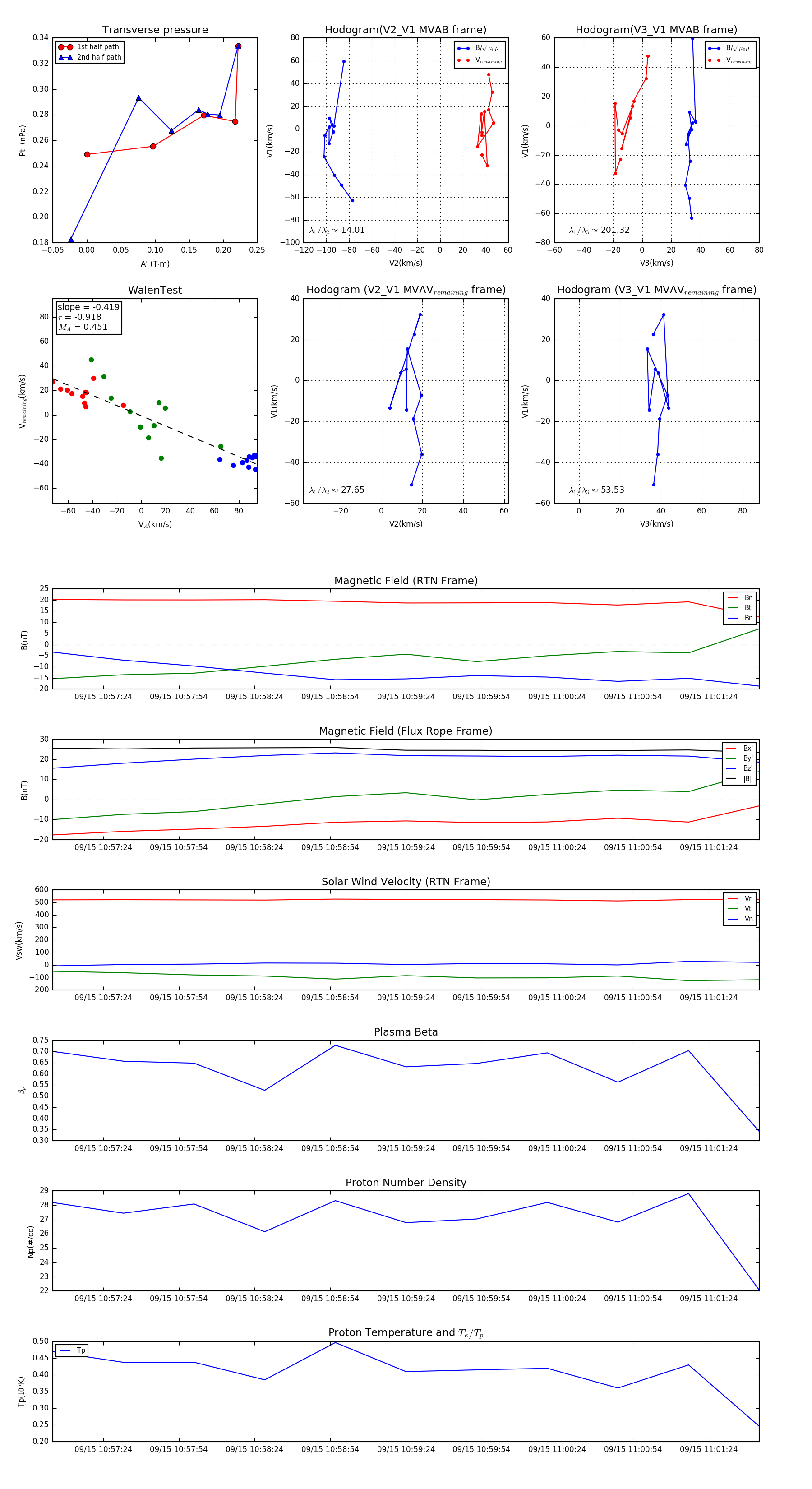
Flux Rope in 2024

Flux Rope Event 2024-09-15 10:57:04 ~ 2024-09-15 11:01:44 (281 seconds)


plot