HOME   LIST
‹–   –›

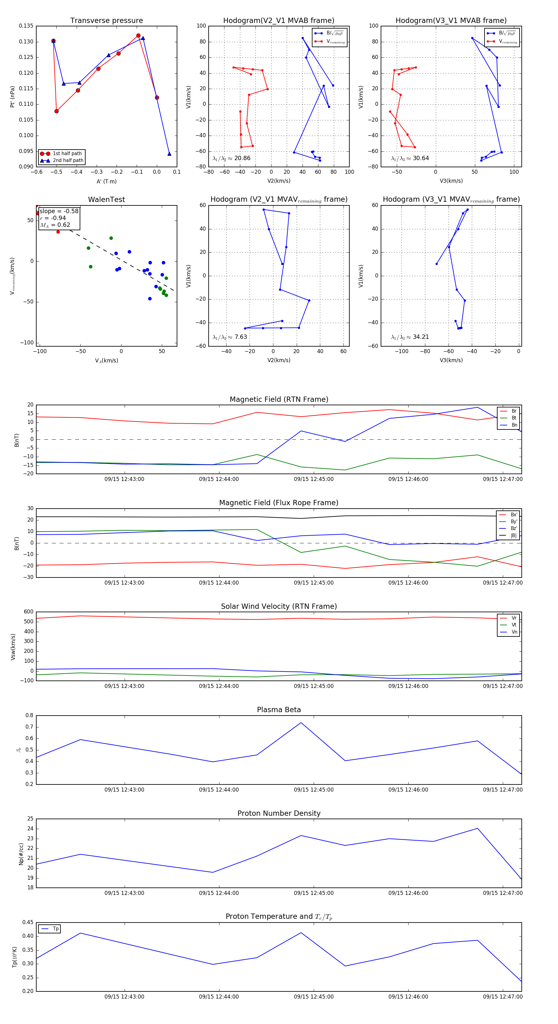
Flux Rope in 2024

Flux Rope Event 2024-09-15 12:42:04 ~ 2024-09-15 12:47:12 (309 seconds)


plot